Warning:
JavaScript is turned OFF. None of the links on this page will work until it is reactivated.
If you need help turning JavaScript On, click here.
The Concept Map you are trying to access has information related to:
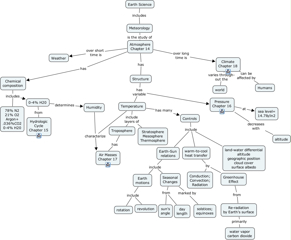
Earth Science Meteorology, Earth motions include rotation, Meteorology is the study of Atmosphere Chapter 14, Re-radiation by Earth's surface primarily water vapor carbon dioxide, Earth motions include revolution, Climate Chapter 18 can be affected by Humans, Earth-Sun relations include Earth motions, warm-to-cool heat transfer by Conduction; Convection; Radiation, Chemical composition includes 0-4% H20, Humidity characterize Air Masses Chapter 17, Temperature characterize Air Masses Chapter 17