Warning:
JavaScript is turned OFF. None of the links on this page will work until it is reactivated.
If you need help turning JavaScript On, click here.
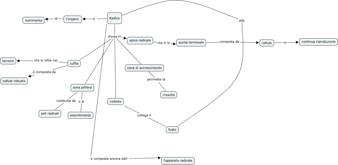
Questa Cmap, creata con IHMC CmapTools, contiene informazioni relative a: la Radice, cellule in continua riproduzione, Radice è composta ancora dall' l'apparato radicale, punta terminale composta da cellule, zona di accrescimento permette la crescita, zona pilifera o di assorbimento, colletto collega il fusto, fusto alla Radice, Radice divisa in zona pilifera, l'organo di nutrimento, Radice divisa in zona di accrescimento, Radice divisa in apice radicale, zona pilifera costituita da peli radicali, cuffia che si infila nel terreno, Radice divisa in cuffia, cuffia è composta da cellule robuste, apice radicale che è la punta terminale, Radice è l'organo, Radice divisa in colletto