IHMC Public Cmaps (2)

        Academic Writing and Presentation Skills
        OOA

            image
            text
            Interaction.cmap
            Life Cycle.cmap
            Object_Model.cmap
            Project_Life_Cycle.cmap
            UML_Map.cmap
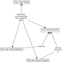
            Use_Case_Model.cmap