Warning:
JavaScript is turned OFF. None of the links on this page will work until it is reactivated.
If you need help turning JavaScript On, click here.
The Concept Map you are trying to access has information related to:
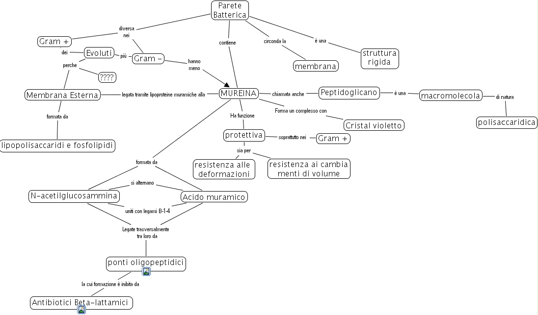
parete batterica ricstemarlauben, struttura rigida, protettiva, resistenza alle deformazioni, resistenza ai cambia menti di volume, cristal violetto, membrana, gram -, macromolecola, polisaccaridica, acido muramico, ????, parete batterica, evoluti, mureina, gram , peptidoglicano, n-acetilglucosammina, membrana esterna, lipopolisaccaridi e fosfolipidi, gram , ponti oligopeptidici, antibiotici beta-lattamici