Warning:
JavaScript is turned OFF. None of the links on this page will work until it is reactivated.
If you need help turning JavaScript On, click here.
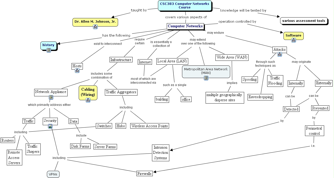
The Concept Map you are trying to access has information related to:
Local Area (LAN) most of which are interconnected via Internet, CSC383 Computer Networks Course knowledge will be tested by various assessment tools, Internally can be Detected, Attacks may originate Internally, Attacks may originate Externally, Local Area (LAN) such as a single building, Local Area (LAN) such as a single office, Infrastructure includes some combination of Cabling (Wiring), Infrastructure includes some combination of Traffic Aggregators, Infrastructure includes some combination of Network Appliance, Network Appliance which primarily address either Data, Network Appliance which primarily address either Security, Network Appliance which primarily address either Traffic, CSC383 Computer Networks Course taught by Dr. Allen M. Johnson, Jr., Computer Networks has the following history, Security including Intrusion Detection Systems, Security including VPNs, Security including Firewalls, Prevented by Perimetral control, Perimetral control i.e. Firewalls, Computer Networks may extend over one of the following Metropolitan Area Network (MAN), Computer Networks may extend over one of the following Local Area (LAN), Computer Networks may extend over one of the following Wide Area (WAN), Computer Networks may endure Attacks, Computer Networks require certain Infrastructure, Detected by Intrusion Detection Systems, Data include Disk Farms, Data include Server Farms, CSC383 Computer Networks Course covers various aspects of Computer Networks, Traffic including Traffic Shapers, Traffic including Remote Access Servers, Traffic including Switches, Traffic including Routers, Internet is essentially a collection of Computer Networks, Computer Networks exist to interconnect Hosts, Computer Networks operation controlled by Software, Externally can be Prevented, Externally can be Detected, Traffic Aggregators including Hubs, Traffic Aggregators including Wireless Access Points, Traffic Aggregators including Switches, Wide Area (WAN) implies multiple geographically disperse sites, Attacks through such techniques as Eavesdropping, Attacks through such techniques as Spoofing, Attacks through such techniques as Traffic Flooding