Warning:
JavaScript is turned OFF. None of the links on this page will work until it is reactivated.
If you need help turning JavaScript On, click here.
The Concept Map you are trying to access has information related to:
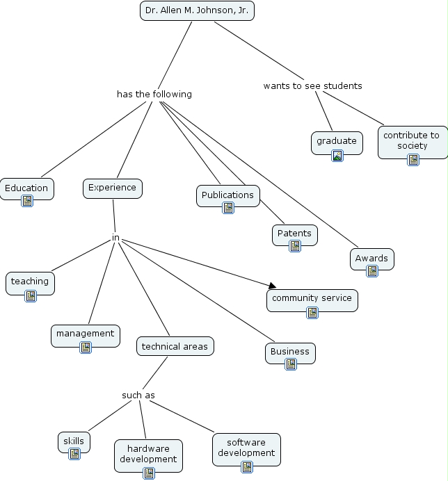
Dr. Allen M. Johnson, Jr. wants to see students contribute to society, Dr. Allen M. Johnson, Jr. wants to see students graduate, Experience in community service, Experience in management, Experience in teaching, Experience in technical areas, Experience in Business, technical areas such as skills, technical areas such as hardware development, technical areas such as software development, Dr. Allen M. Johnson, Jr. has the following Experience, Dr. Allen M. Johnson, Jr. has the following Publications, Dr. Allen M. Johnson, Jr. has the following Awards, Dr. Allen M. Johnson, Jr. has the following Education, Dr. Allen M. Johnson, Jr. has the following Patents