Warning:
JavaScript is turned OFF. None of the links on this page will work until it is reactivated.
If you need help turning JavaScript On, click here.
The Concept Map you are trying to access has information related to:
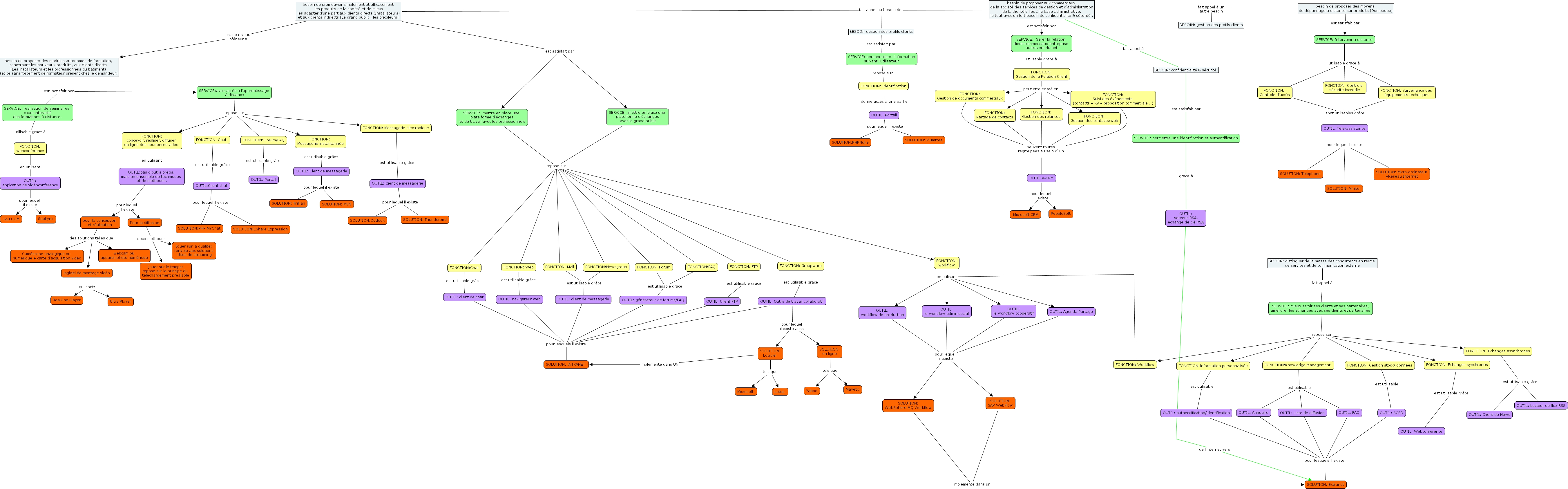
OUTIL: SGBD pour lesquels il existe SOLUTION: Extranet, FONCTION: Messagerie electronique est utilisable gr�ce OUTIL: Cient de messagerie, FONCTION: Gestion stock/ donn�es est utilisable OUTIL: SGBD, besoin de proposer des moyens de d�pannage � distance sur produits (Domotique) fait appel � un autre besoin BESOIN: gestion des profils clients, OUTIL: workflow de production pour lequel il existe SOLUTION: SAP WebFlow, OUTIL: workflow de production pour lequel il existe SOLUTION: WebSphere MQ Workflow, OUTIL:pas d'outils pr�cis, mais un ensemble de techniques et de m�thodes. pour lequel il existe pour la conception et r�alisation, OUTIL:pas d'outils pr�cis, mais un ensemble de techniques et de m�thodes. pour lequel il existe Pour la diffusion, OUTIL: Client FTP pour lesquels il existe SOLUTION: INTRANET , BESOIN: distinguer de la masse des concurrents en terme de services et de communication externe fait appel � SERVICE: mieux servir ses clients et ses partenaires, am�liorer les �changes avec ses clients et partenaires, SERVICE: G�rer la relation client-commerciaux-entreprise au travers du net utilisable grace � FONCTION: Gestion de la Relation Client, SERVICE: personnaliser l'information suivant l'utilisateur repose sur FONCTION: Identification, OUTIL:e-CRM pour lequel il existe Microsoft CRM, OUTIL:e-CRM pour lequel il existe PeopleSoft, OUTIL: Outils de travail collaboratif pour lesquels il existe SOLUTION: INTRANET , OUTIL: Liste de diffusion pour lesquels il existe SOLUTION: Extranet, besoin de proposer des moyens de d�pannage � distance sur produits (Domotique) est satisfait par SERVICE: Intervenir � distance, SERVICE: permettre une identification et authentification grace � OUTIL: serveur RSA, echange de cl� RSA, FONCTION: Groupware est utilisable gr�ce OUTIL: Outils de travail collaboratif, OUTIL: Agenda Partag� pour lequel il existe SOLUTION: SAP WebFlow, OUTIL: Agenda Partag� pour lequel il existe SOLUTION: WebSphere MQ Workflow, SOLUTION: Logiciel tels que Lotus , SOLUTION: Logiciel tels que Microsoft , FONCTION:Chat est utilisable gr�ce OUTIL: client de chat, besoin de proposer des modules autonomes de formation, concernant les nouveaux produits, aux clients directs (Les installateurs et les professionnels du b�timent) (et ce sans forc�ment de formateur pr�sent chez le demandeur) est satisfait par SERVICE: r�alisation de s�minaires, cours interactif des formations � distance., besoin de proposer des modules autonomes de formation, concernant les nouveaux produits, aux clients directs (Les installateurs et les professionnels du b�timent) (et ce sans forc�ment de formateur pr�sent chez le demandeur) est satisfait par SERVICE:avoir acc�s � l'apprentissage � distance, FONCTION: Messagerie instantann�e est utilsable gr�ce OUTIL: Cient de messagerie, OUTIL: g�n�rateur de forums/FAQ pour lesquels il existe SOLUTION: INTRANET , FONCTION: webconf�rence en utilisant OUTIL: appication de vid�oconf�rence, besoin de promouvoir simplement et efficacement les produits de la soci�t� et de mieux les adapter d'une part aux clients directs (Installateurs) et aux clients indirects (Le grand public : les bricoleurs) fait appel au besoin de BESOIN: gestion des profils clients, FONCTION: Mail est utilisable gr�ce OUTIL: client de messagerie, SERVICE: mettre en place une plate forme d'�changes et de travail avec les professionnels repose sur FONCTION: Forum, SERVICE: mettre en place une plate forme d'�changes et de travail avec les professionnels repose sur FONCTION: FTP, SERVICE: mettre en place une plate forme d'�changes et de travail avec les professionnels repose sur FONCTION: Mail, SERVICE: mettre en place une plate forme d'�changes et de travail avec les professionnels repose sur FONCTION:FAQ, SERVICE: mettre en place une plate forme d'�changes et de travail avec les professionnels repose sur FONCTION: Groupware, SERVICE: mettre en place une plate forme d'�changes et de travail avec les professionnels repose sur FONCTION:Newsgroup, SERVICE: mettre en place une plate forme d'�changes et de travail avec les professionnels repose sur FONCTION:Chat, SERVICE: mettre en place une plate forme d'�changes et de travail avec les professionnels repose sur FONCTION: workflow, SERVICE: mettre en place une plate forme d'�changes et de travail avec les professionnels repose sur FONCTION: Web, Pour la diffusion deux m�thodes jouer sur le temps: repose sur le principe du t�l�chargement pr�alable, Pour la diffusion deux m�thodes Jouer sur la qualit�: renvoie aux solutions dites de streaming, FONCTION: Echanges asynchrones est utilisable gr�ce OUTIL: Client de News, FONCTION: Echanges asynchrones est utilisable gr�ce OUTIL: Lecteur de flux RSS, OUTIL: le workflow administratif pour lequel il existe SOLUTION: SAP WebFlow, OUTIL: le workflow administratif pour lequel il existe SOLUTION: WebSphere MQ Workflow, OUTIL: Cient de messagerie pour lequel il existe SOLUTION: Trillian, OUTIL: Cient de messagerie pour lequel il existe SOLUTION: MSN, FONCTION: FTP est utilisable gr�ce OUTIL: Client FTP, FONCTION: Surveillance des �quipements techniques sont utilisables gr�ce OUTIL: T�l�-assistance, OUTIL: navigateur web pour lesquels il existe SOLUTION: INTRANET , FONCTION: Gestion de documents commerciaux peuvent toutes regroup�es au sein d' un OUTIL:e-CRM, FONCTION: Partage de contacts peuvent toutes regroup�es au sein d' un OUTIL:e-CRM, FONCTION: Forum/FAQ est utilisable gr�ce OUTIL: Portail, FONCTION:FAQ est utilisable gr�ce OUTIL: g�n�rateur de forums/FAQ, FONCTION:Knowledge Management est utilisable OUTIL: FAQ, FONCTION:Knowledge Management est utilisable OUTIL: Liste de diffusion, FONCTION:Knowledge Management est utilisable OUTIL: Annuaire, SERVICE:avoir acc�s � l'apprentissage � distance repose sur FONCTION: Forum/FAQ, SERVICE:avoir acc�s � l'apprentissage � distance repose sur FONCTION: Messagerie electronique, SERVICE:avoir acc�s � l'apprentissage � distance repose sur FONCTION: Chat , SERVICE:avoir acc�s � l'apprentissage � distance repose sur FONCTION: Messagerie instantann�e, SERVICE:avoir acc�s � l'apprentissage � distance repose sur FONCTION: concevoir, r�aliser, diffuser en ligne des s�quences vid�o., FONCTION: Identification donne acc�s � une partie OUTIL: Portail, FONCTION: Gestion des relances peuvent toutes regroup�es au sein d' un OUTIL:e-CRM, OUTIL: T�l�-assistance pour lequel il existe SOLUTION: Micro-ordinateur +Reseau Internet, OUTIL: T�l�-assistance pour lequel il existe SOLUTION: Telephone, OUTIL: T�l�-assistance pour lequel il existe SOLUTION: Minitel, besoin de proposer aux commerciaux de la soci�t� des services de gestion et d'administration de la client�le li�s � la base administrative, le tout avec un fort besoin de confidentialit� & s�curit� ; fait appel � BESOIN: confidentialit� & s�curit� , FONCTION: Controle d'acc�s sont utilisables gr�ce OUTIL: T�l�-assistance, OUTIL: client de messagerie pour lesquels il existe SOLUTION: INTRANET , SERVICE: r�alisation de s�minaires, cours interactif des formations � distance. utilisable grace � FONCTION: webconf�rence, FONCTION: Gestion de la Relation Client peut etre �clat� en FONCTION: Partage de contacts, FONCTION: Gestion de la Relation Client peut etre �clat� en FONCTION: Gestion des contacts/web, FONCTION: Gestion de la Relation Client peut etre �clat� en FONCTION: Gestion de documents commerciaux, FONCTION: Gestion de la Relation Client peut etre �clat� en FONCTION: Suivi des �v�nements (contacts � RV � proposition commerciale �), FONCTION: Gestion de la Relation Client peut etre �clat� en FONCTION: Gestion des relances, FONCTION: Controle s�curit� incendie sont utilisables gr�ce OUTIL: T�l�-assistance, FONCTION: Echanges synchrones est utilisable gr�ce OUTIL: Webconference, SERVICE: Intervenir � distance utilisable grace � FONCTION: Controle s�curit� incendie, SERVICE: Intervenir � distance utilisable grace � FONCTION: Controle d'acc�s, SERVICE: Intervenir � distance utilisable grace � FONCTION: Surveillance des �quipements techniques, OUTIL: appication de vid�oconf�rence pour lequel il existe G2J.COM, OUTIL: appication de vid�oconf�rence pour lequel il existe SeeLynx, OUTIL: le workflow coop�ratif pour lequel il existe SOLUTION: SAP WebFlow, OUTIL: le workflow coop�ratif pour lequel il existe SOLUTION: WebSphere MQ Workflow, FONCTION: Workflow en utilisant OUTIL: le workflow coop�ratif, FONCTION: Workflow en utilisant OUTIL: le workflow administratif, FONCTION: Workflow en utilisant OUTIL: Agenda Partag�, FONCTION: Workflow en utilisant OUTIL: workflow de production, OUTIL: Annuaire pour lesquels il existe SOLUTION: Extranet, FONCTION: concevoir, r�aliser, diffuser en ligne des s�quences vid�o. en utilisant OUTIL:pas d'outils pr�cis, mais un ensemble de techniques et de m�thodes., SERVICE: mieux servir ses clients et ses partenaires, am�liorer les �changes avec ses clients et partenaires repose sur FONCTION:Knowledge Management , SERVICE: mieux servir ses clients et ses partenaires, am�liorer les �changes avec ses clients et partenaires repose sur FONCTION:Information personnalis�e, SERVICE: mieux servir ses clients et ses partenaires, am�liorer les �changes avec ses clients et partenaires repose sur FONCTION: Workflow, SERVICE: mieux servir ses clients et ses partenaires, am�liorer les �changes avec ses clients et partenaires repose sur FONCTION: Gestion stock/ donn�es, SERVICE: mieux servir ses clients et ses partenaires, am�liorer les �changes avec ses clients et partenaires repose sur FONCTION: Echanges synchrones, SERVICE: mieux servir ses clients et ses partenaires, am�liorer les �changes avec ses clients et partenaires repose sur FONCTION: Echanges asynchrones, OUTIL: authentification/identification pour lesquels il existe SOLUTION: Extranet, besoin de promouvoir simplement et efficacement les produits de la soci�t� et de mieux les adapter d'une part aux clients directs (Installateurs) et aux clients indirects (Le grand public : les bricoleurs) est satisfait par SERVICE: mettre en place une plate forme d'�changes avec le grand public, besoin de promouvoir simplement et efficacement les produits de la soci�t� et de mieux les adapter d'une part aux clients directs (Installateurs) et aux clients indirects (Le grand public : les bricoleurs) est satisfait par SERVICE: mettre en place une plate forme d'�changes et de travail avec les professionnels, FONCTION:Newsgroup est utilisable gr�ce OUTIL: client de messagerie, FONCTION: Chat est utilisable gr�ce OUTIL:Client chat, FONCTION: Forum est utilisable gr�ce OUTIL: g�n�rateur de forums/FAQ, OUTIL:Client chat pour lequel il existe SOLUTION:PHP MyChat, OUTIL:Client chat pour lequel il existe SOLUTION:EShare Expression, BESOIN: gestion des profils clients est satisfait par SERVICE: personnaliser l'information suivant l'utilisateur, besoin de promouvoir simplement et efficacement les produits de la soci�t� et de mieux les adapter d'une part aux clients directs (Installateurs) et aux clients indirects (Le grand public : les bricoleurs) est de niveau inf�rieur � besoin de proposer des modules autonomes de formation, concernant les nouveaux produits, aux clients directs (Les installateurs et les professionnels du b�timent) (et ce sans forc�ment de formateur pr�sent chez le demandeur), OUTIL: FAQ pour lesquels il existe SOLUTION: Extranet, OUTIL: Portail pour lequel il existe SOLUTION:PHPNuke, OUTIL: Portail pour lequel il existe SOLUTION: Plumtree, BESOIN: confidentialit� & s�curit� est satisfait par SERVICE: permettre une identification et authentification, OUTIL: serveur RSA, echange de cl� RSA de l'internet vers SOLUTION: Extranet, SOLUTION: Logiciel impl�ment� dans UN SOLUTION: INTRANET , SOLUTION: WebSphere MQ Workflow implemente dans un SOLUTION: Extranet, FONCTION: workflow en utilisant OUTIL: le workflow coop�ratif, FONCTION: workflow en utilisant OUTIL: le workflow administratif, FONCTION: workflow en utilisant OUTIL: Agenda Partag�, FONCTION: workflow en utilisant OUTIL: workflow de production, FONCTION: Suivi des �v�nements (contacts � RV � proposition commerciale �) peuvent toutes regroup�es au sein d' un OUTIL:e-CRM, OUTIL: Outils de travail collaboratif pour lequel il existe aussi SOLUTION: Logiciel , OUTIL: Outils de travail collaboratif pour lequel il existe aussi SOLUTION: en ligne, besoin de proposer aux commerciaux de la soci�t� des services de gestion et d'administration de la client�le li�s � la base administrative, le tout avec un fort besoin de confidentialit� & s�curit� ; fait appel au besoin de BESOIN: gestion des profils clients, FONCTION:Information personnalis�e est utilisable OUTIL: authentification/identification, pour la conception et r�alisation des solutions telles que: webcam ou appareil photo num�rique, pour la conception et r�alisation des solutions telles que: Cam�scope analogique ou num�rique + carte d'acquisition vid�o, pour la conception et r�alisation des solutions telles que: logiciel de montage vid�o, SOLUTION: en ligne tels que Mayetic, SOLUTION: en ligne tels que Yahoo, SOLUTION: SAP WebFlow implemente dans un SOLUTION: Extranet, FONCTION: Web est utilisable gr�ce OUTIL: navigateur web, FONCTION: Gestion des contacts/web peuvent toutes regroup�es au sein d' un OUTIL:e-CRM, OUTIL: Cient de messagerie pour lequel il existe SOLUTION:Outlook, OUTIL: Cient de messagerie pour lequel il existe SOLUTION: Thunderbird, besoin de proposer aux commerciaux de la soci�t� des services de gestion et d'administration de la client�le li�s � la base administrative, le tout avec un fort besoin de confidentialit� & s�curit� ; est satisfait par SERVICE: G�rer la relation client-commerciaux-entreprise au travers du net, OUTIL: client de chat pour lesquels il existe SOLUTION: INTRANET , logiciel de montage vid�o qui sont: Ultra Player, logiciel de montage vid�o qui sont: RealOne Player, SERVICE: mettre en place une plate forme d'�changes avec le grand public repose sur FONCTION: Forum, SERVICE: mettre en place une plate forme d'�changes avec le grand public repose sur FONCTION: FTP, SERVICE: mettre en place une plate forme d'�changes avec le grand public repose sur FONCTION: Mail, SERVICE: mettre en place une plate forme d'�changes avec le grand public repose sur FONCTION:FAQ, SERVICE: mettre en place une plate forme d'�changes avec le grand public repose sur FONCTION: Groupware, SERVICE: mettre en place une plate forme d'�changes avec le grand public repose sur FONCTION:Newsgroup, SERVICE: mettre en place une plate forme d'�changes avec le grand public repose sur FONCTION:Chat, SERVICE: mettre en place une plate forme d'�changes avec le grand public repose sur FONCTION: workflow, SERVICE: mettre en place une plate forme d'�changes avec le grand public repose sur FONCTION: Web