Warning:
JavaScript is turned OFF. None of the links on this page will work until it is reactivated.
If you need help turning JavaScript On, click here.
The Concept Map you are trying to access has information related to:
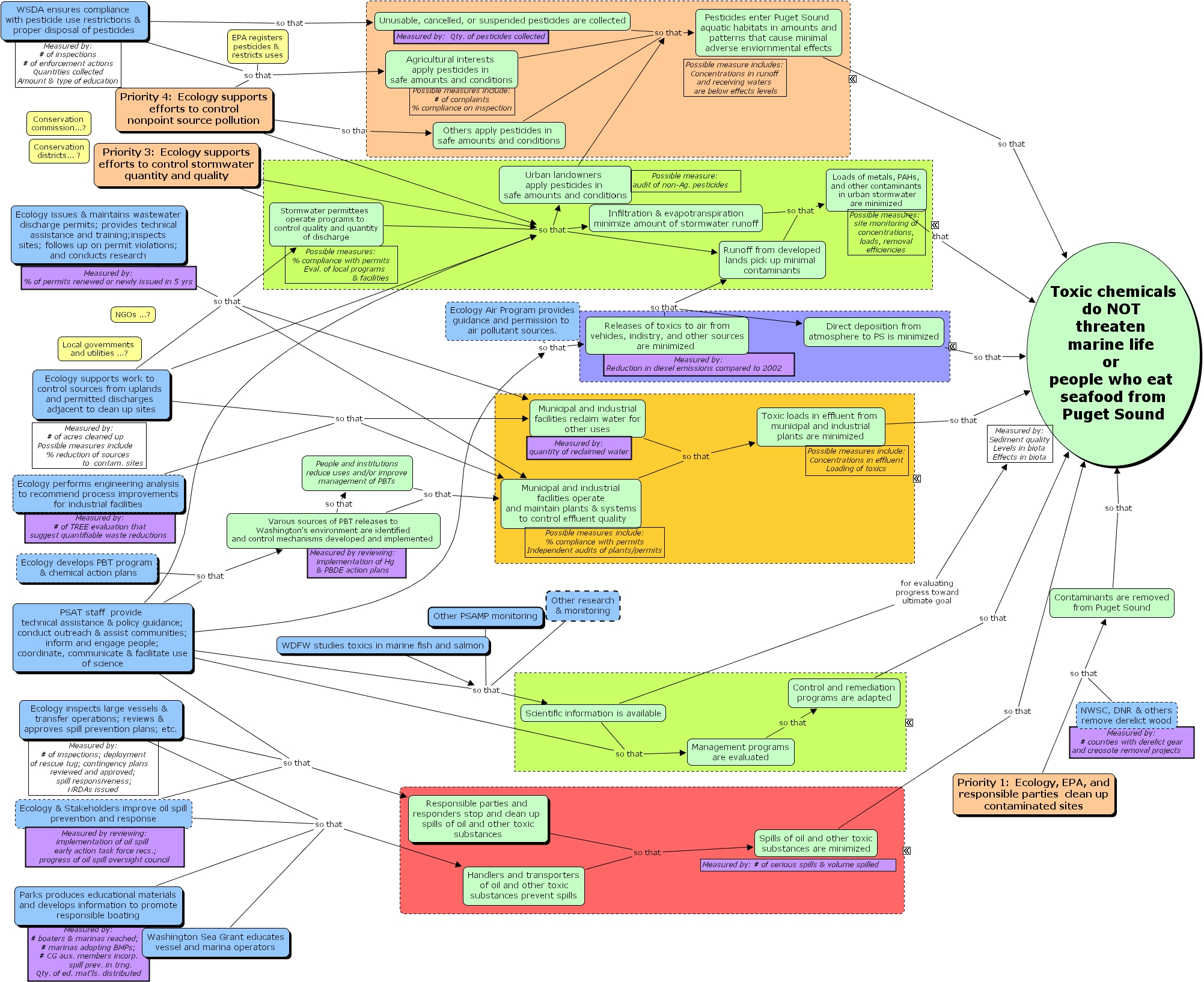
WSDA ensures compliance with pesticide use restrictions & proper disposal of pesticides so that Agricultural interests apply pesticides in safe amounts and conditions, Infiltration & evapotranspiration minimize amount of stormwater runoff so that Loads of metals, PAHs, and other contaminants in urban stormwater are minimized, Ecology performs engineering analysis to recommend process improvements for industrial facilities so that Municipal and industrial facilities operate and maintain plants & systems to control effluent quality, Ecology performs engineering analysis to recommend process improvements for industrial facilities so that Municipal and industrial facilities reclaim water for other uses, PSAT staff provide technical assistance & policy guidance; conduct outreach & assist communities; inform and engage people; coordinate, communicate & facilitate use of science so that Scientific information is available, Ecology supports work to control sources from uplands and permitted discharges adjacent to clean up sites so that Municipal and industrial facilities operate and maintain plants & systems to control effluent quality, Ecology supports work to control sources from uplands and permitted discharges adjacent to clean up sites so that Municipal and industrial facilities reclaim water for other uses, Ecology inspects large vessels & transfer operations; reviews & approves spill prevention plans; etc. so that Responsible parties and responders stop and clean up spills of oil and other toxic substances, Toxic loads in effluent from municipal and industrial plants are minimized so that Toxic chemicals do NOT threaten marine life or people who eat seafood from Puget Sound, Other research & monitoring so that Scientific information is available, Agricultural interests apply pesticides in safe amounts and conditions so that Pesticides enter Puget Sound aquatic habitats in amounts and patterns that cause minimal adverse enviornmental effects, Priority 4: Ecology supports efforts to control nonpoint source pollution so that Infiltration & evapotranspiration minimize amount of stormwater runoff, Priority 4: Ecology supports efforts to control nonpoint source pollution so that Urban landowners apply pesticides in safe amounts and conditions, Priority 4: Ecology supports efforts to control nonpoint source pollution so that Runoff from developed lands pick up minimal contaminants, Runoff from developed lands pick up minimal contaminants so that Loads of metals, PAHs, and other contaminants in urban stormwater are minimized, Contaminants are removed from Puget Sound so that Toxic chemicals do NOT threaten marine life or people who eat seafood from Puget Sound, Ecology inspects large vessels & transfer operations; reviews & approves spill prevention plans; etc. so that Handlers and transporters of oil and other toxic substances prevent spills, Ecology supports work to control sources from uplands and permitted discharges adjacent to clean up sites so that Infiltration & evapotranspiration minimize amount of stormwater runoff, Ecology supports work to control sources from uplands and permitted discharges adjacent to clean up sites so that Urban landowners apply pesticides in safe amounts and conditions, Ecology supports work to control sources from uplands and permitted discharges adjacent to clean up sites so that Runoff from developed lands pick up minimal contaminants, Priority 4: Ecology supports efforts to control nonpoint source pollution so that Others apply pesticides in safe amounts and conditions, Ecology issues & maintains wastewater discharge permits; provides technical assistance and training;inspects sites; follows up on permit violations; and conducts research so that Stormwater permittees operate programs to control quality and quantity of discharge, Ecology issues & maintains wastewater discharge permits; provides technical assistance and training;inspects sites; follows up on permit violations; and conducts research so that Municipal and industrial facilities operate and maintain plants & systems to control effluent quality, Ecology issues & maintains wastewater discharge permits; provides technical assistance and training;inspects sites; follows up on permit violations; and conducts research so that Municipal and industrial facilities reclaim water for other uses, Other PSAMP monitoring so that Scientific information is available, Stormwater permittees operate programs to control quality and quantity of discharge so that Infiltration & evapotranspiration minimize amount of stormwater runoff, Stormwater permittees operate programs to control quality and quantity of discharge so that Urban landowners apply pesticides in safe amounts and conditions, Stormwater permittees operate programs to control quality and quantity of discharge so that Runoff from developed lands pick up minimal contaminants, PSAT staff provide technical assistance & policy guidance; conduct outreach & assist communities; inform and engage people; coordinate, communicate & facilitate use of science so that Management programs are evaluated, EPA registers pesticides & restricts uses so that Agricultural interests apply pesticides in safe amounts and conditions, Priority 3: Ecology supports efforts to control stormwater quantity and quality so that Stormwater permittees operate programs to control quality and quantity of discharge, Direct deposition from atmosphere to PS is minimized so that Toxic chemicals do NOT threaten marine life or people who eat seafood from Puget Sound, WSDA ensures compliance with pesticide use restrictions & proper disposal of pesticides so that Unusable, cancelled, or suspended pesticides are collected, PSAT staff provide technical assistance & policy guidance; conduct outreach & assist communities; inform and engage people; coordinate, communicate & facilitate use of science so that Varous sources of PBT releases to Washington's environment are identified and control mechanisms developed and implemented , Municipal and industrial facilities reclaim water for other uses so that Toxic loads in effluent from municipal and industrial plants are minimized, Releases of toxics to air from vehicles, indistry, and other sources are minimized so that Runoff from developed lands pick up minimal contaminants, Releases of toxics to air from vehicles, indistry, and other sources are minimized so that Direct deposition from atmosphere to PS is minimized, Unusable, cancelled, or suspended pesticides are collected so that Pesticides enter Puget Sound aquatic habitats in amounts and patterns that cause minimal adverse enviornmental effects, Responsible parties and responders stop and clean up spills of oil and other toxic substances so that Spills of oil and other toxic substances are minimized, Urban landowners apply pesticides in safe amounts and conditions so that Pesticides enter Puget Sound aquatic habitats in amounts and patterns that cause minimal adverse enviornmental effects, Spills of oil and other toxic substances are minimized so that Toxic chemicals do NOT threaten marine life or people who eat seafood from Puget Sound, Others apply pesticides in safe amounts and conditions so that Pesticides enter Puget Sound aquatic habitats in amounts and patterns that cause minimal adverse enviornmental effects, Ecology Air Program provides guidance and permission to air pollutant sources. so that Releases of toxics to air from vehicles, indistry, and other sources are minimized , Control and remediation programs are adapted so that Toxic chemicals do NOT threaten marine life or people who eat seafood from Puget Sound, Washington Sea Grant educates vessel and marina operators so that Handlers and transporters of oil and other toxic substances prevent spills, WDFW studies toxics in marine fish and salmon so that Scientific information is available, NWSC, DNR & others remove derelict wood so that Contaminants are removed from Puget Sound, PSAT staff provide technical assistance & policy guidance; conduct outreach & assist communities; inform and engage people; coordinate, communicate & facilitate use of science so that Releases of toxics to air from vehicles, indistry, and other sources are minimized , Handlers and transporters of oil and other toxic substances prevent spills so that Spills of oil and other toxic substances are minimized, Pesticides enter Puget Sound aquatic habitats in amounts and patterns that cause minimal adverse enviornmental effects so that Toxic chemicals do NOT threaten marine life or people who eat seafood from Puget Sound, Ecology develops PBT program & chemical action plans so that Varous sources of PBT releases to Washington's environment are identified and control mechanisms developed and implemented , Municipal and industrial facilities operate and maintain plants & systems to control effluent quality so that Toxic loads in effluent from municipal and industrial plants are minimized, Loads of metals, PAHs, and other contaminants in urban stormwater are minimized so that Toxic chemicals do NOT threaten marine life or people who eat seafood from Puget Sound, PSAT staff provide technical assistance & policy guidance; conduct outreach & assist communities; inform and engage people; coordinate, communicate & facilitate use of science so that Infiltration & evapotranspiration minimize amount of stormwater runoff, PSAT staff provide technical assistance & policy guidance; conduct outreach & assist communities; inform and engage people; coordinate, communicate & facilitate use of science so that Urban landowners apply pesticides in safe amounts and conditions, PSAT staff provide technical assistance & policy guidance; conduct outreach & assist communities; inform and engage people; coordinate, communicate & facilitate use of science so that Runoff from developed lands pick up minimal contaminants, Priority 4: Ecology supports efforts to control nonpoint source pollution so that Agricultural interests apply pesticides in safe amounts and conditions, Parks produces educational materials and develops information to promote responsible boating so that Handlers and transporters of oil and other toxic substances prevent spills, Scientific information is available for evaluating progress toward ultimate goal Measured by: Sediment quality Levels in biota Effects in biota, Ecology supports work to control sources from uplands and permitted discharges adjacent to clean up sites so that Stormwater permittees operate programs to control quality and quantity of discharge, Ecology supports work to control sources from uplands and permitted discharges adjacent to clean up sites so that Municipal and industrial facilities operate and maintain plants & systems to control effluent quality, Ecology supports work to control sources from uplands and permitted discharges adjacent to clean up sites so that Municipal and industrial facilities reclaim water for other uses, Varous sources of PBT releases to Washington's environment are identified and control mechanisms developed and implemented so that Municipal and industrial facilities operate and maintain plants & systems to control effluent quality, Ecology & Stakeholders improve oil spill prevention and response so that Responsible parties and responders stop and clean up spills of oil and other toxic substances, Management programs are evaluated so that Control and remediation programs are adapted, Priority 3: Ecology supports efforts to control stormwater quantity and quality so that Infiltration & evapotranspiration minimize amount of stormwater runoff, Priority 3: Ecology supports efforts to control stormwater quantity and quality so that Urban landowners apply pesticides in safe amounts and conditions, Priority 3: Ecology supports efforts to control stormwater quantity and quality so that Runoff from developed lands pick up minimal contaminants, PSAT staff provide technical assistance & policy guidance; conduct outreach & assist communities; inform and engage people; coordinate, communicate & facilitate use of science so that Responsible parties and responders stop and clean up spills of oil and other toxic substances, Varous sources of PBT releases to Washington's environment are identified and control mechanisms developed and implemented so that People and institutions reduce uses and/or improve management of PBTs, Scientific information is available so that Management programs are evaluated, People and institutions reduce uses and/or improve management of PBTs so that Municipal and industrial facilities operate and maintain plants & systems to control effluent quality, Ecology & Stakeholders improve oil spill prevention and response so that Handlers and transporters of oil and other toxic substances prevent spills, Priority 1: Ecology, EPA, and responsible parties clean up contaminated sites so that Contaminants are removed from Puget Sound