WARNING:
JavaScript is turned OFF. None of the links on this concept map will
work until it is reactivated.
If you need help turning JavaScript On, click here.
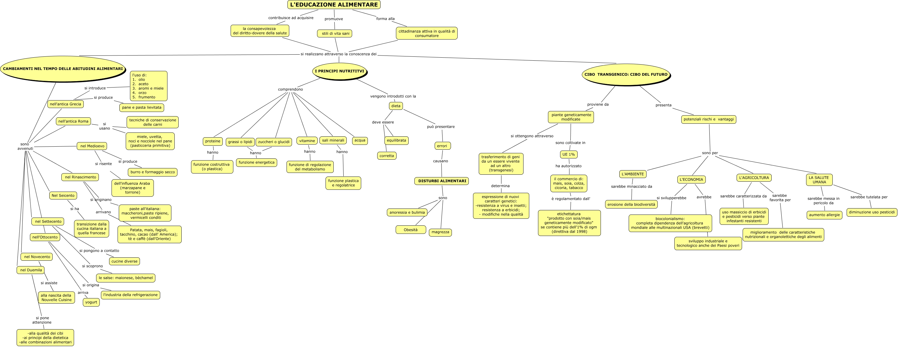
Questa Cmap, creata con IHMC CmapTools, contiene informazioni relative a: mappa omnicomprensiva individuale di Manuela, L'EDUCAZIONE ALIMENTARE promuove stili di vita sani, Obesità sono anoressia e bulimia, L'EDUCAZIONE ALIMENTARE contribuisce ad acquisire la consapevolezza del diritto-dovere della salute, nell'antica Grecia si produce pane e pasta lievitata, Obesità sono magrezza, cittadinanza attiva in qualità di consumatore si realizzano attraverso la conoscenza dei CAMBIAMENTI NEL TEMPO DELLE ABITUDINI ALIMENTARI, I PRINCIPI NUTRITITVI comprendono acqua, CAMBIAMENTI NEL TEMPO DELLE ABITUDINI ALIMENTARI sono avvenuti nel Duemila, CAMBIAMENTI NEL TEMPO DELLE ABITUDINI ALIMENTARI sono avvenuti nell'antica Roma, CAMBIAMENTI NEL TEMPO DELLE ABITUDINI ALIMENTARI sono avvenuti nel Rinascimento, nel Rinascimento arrivano Patata, mais, fagioli, tacchino, cacao (dall' America); tè e caffè (dall'Oriente), trasferimento di geni da un essere vivente ad un altro (transgenesi) determina espressione di nuovi caratteri genetici: -resistenza a virus e insetti; resistenza a erbicidi; - modifiche nella qualità, stili di vita sani si realizzano attraverso la conoscenza dei CIBO TRANSGENICO: CIBO DEL FUTURO, L'AMBIENTE sarebbe minacciato da erosione della biodiversità, cittadinanza attiva in qualità di consumatore si realizzano attraverso la conoscenza dei I PRINCIPI NUTRITITVI, CAMBIAMENTI NEL TEMPO DELLE ABITUDINI ALIMENTARI sono avvenuti nell'antica Grecia, il commercio di: mais, soia, colza, cicoria, tabacco è regolamentato dall' etichettatura "prodotto con soia/mais geneticamente modificato" se contiene più dell'1% di ogm (direttiva dal 1998), L'EDUCAZIONE ALIMENTARE forma alla cittadinanza attiva in qualità di consumatore, stili di vita sani si realizzano attraverso la conoscenza dei I PRINCIPI NUTRITITVI, L'ECONOMIA si svilupperebbe biocolonialismo: completa dipendenza dell'agricoltura mondiale alle multinazionali USA (brevetti)