Warning:
JavaScript is turned OFF. None of the links on this page will work until it is reactivated.
If you need help turning JavaScript On, click here.
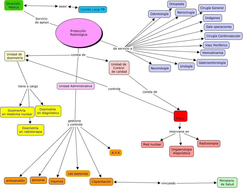
The Concept Map you are trying to access has information related to:
servicio de proteccion radiologica ccss, Protección Radiológica da servicio a Ortopedia, Unidad de dosimetría tiene a cargo Dosimetría en radioterapia, Unidad Administrativa gestiona y controla insumos, Protección Radiológica da servicio a Urología, Protección Radiológica consta de Unidad Administrativa, Protección Radiológica consta de Unidad de Control de calidad, Física controla Unidad de dosimetría, Protección Radiológica da servicio a Gastroenterología, Protección Radiológica da servicio a Imágenes, Protección Radiológica da servicio a Nerocirugía