Warning:
JavaScript is turned OFF. None of the links on this page will work until it is reactivated.
If you need help turning JavaScript On, click here.
The Concept Map you are trying to access has information related to:
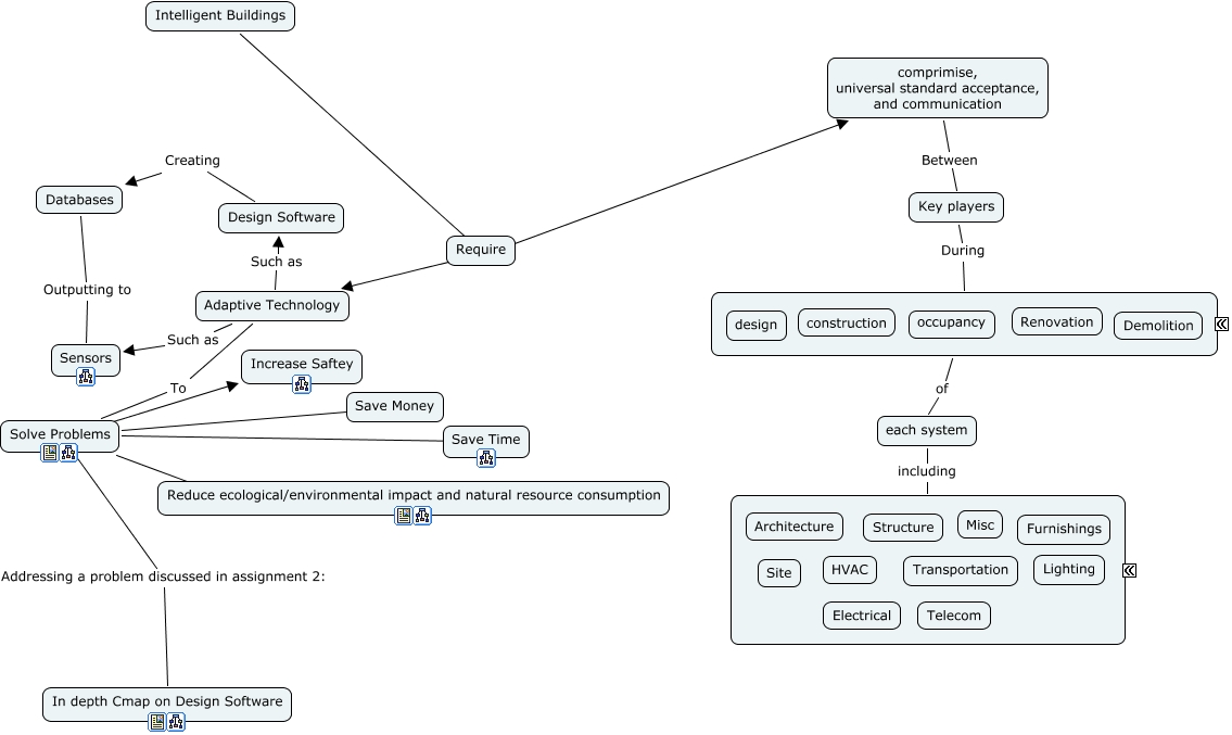
Assignment 4, comprimise, universal standard acceptance, and communication Between Key players, Key players During ????, Solve Problems ???? Save Money, Require Adaptive Technology, Adaptive Technology To Solve Problems, Design Software Creating Databases, Solve Problems ???? Save Time, Adaptive Technology Such as Design Software, ???? of each system, Solve Problems ???? Increase Saftey