WARNING:
JavaScript is turned OFF. None of the links on this concept map will
work until it is reactivated.
If you need help turning JavaScript On, click here.
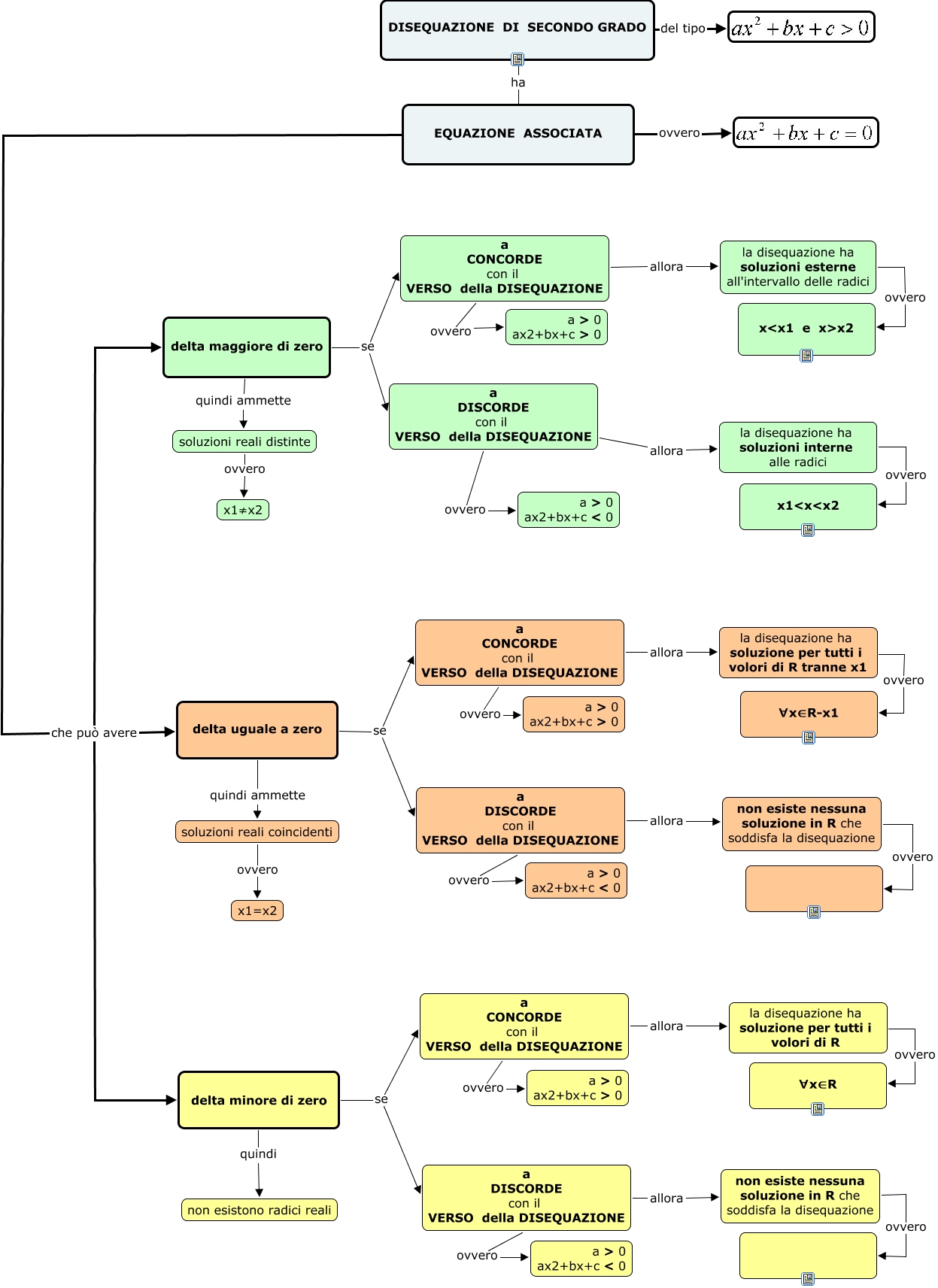
Questa Cmap, creata con IHMC CmapTools, contiene informazioni relative a: disequazioni di secondo grado3, EQUAZIONE ASSOCIATA che può avere delta maggiore di zero, la disequazione ha soluzione per tutti i volori di R tranne x1 ovvero ∀x∈R-x1, a CONCORDE con il VERSO della DISEQUAZIONE ovvero a > 0 ax2+bx+c > 0, delta maggiore di zero se a CONCORDE con il VERSO della DISEQUAZIONE, delta minore di zero quindi non esistono radici reali, a DISCORDE con il VERSO della DISEQUAZIONE allora la disequazione ha soluzioni interne alle radici, a CONCORDE con il VERSO della DISEQUAZIONE ovvero a > 0 ax2+bx+c > 0, delta uguale a zero se a DISCORDE con il VERSO della DISEQUAZIONE, delta uguale a zero se a CONCORDE con il VERSO della DISEQUAZIONE, a DISCORDE con il VERSO della DISEQUAZIONE ovvero a > 0 ax2+bx+c < 0, delta minore di zero se a CONCORDE con il VERSO della DISEQUAZIONE, soluzioni reali coincidenti ovvero x1=x2, DISEQUAZIONE DI SECONDO GRADO ha EQUAZIONE ASSOCIATA, non esiste nessuna soluzione in R che soddisfa la disequazione ovvero, a CONCORDE con il VERSO della DISEQUAZIONE ovvero a > 0 ax2+bx+c > 0, non esiste nessuna soluzione in R che soddisfa la disequazione ovvero, a DISCORDE con il VERSO della DISEQUAZIONE ovvero a > 0 ax2+bx+c < 0, a DISCORDE con il VERSO della DISEQUAZIONE ovvero a > 0 ax2+bx+c < 0, a CONCORDE con il VERSO della DISEQUAZIONE allora la disequazione ha soluzione per tutti i volori di R tranne x1, EQUAZIONE ASSOCIATA che può avere delta uguale a zero