Warning:
JavaScript is turned OFF. None of the links on this page will work until it is reactivated.
If you need help turning JavaScript On, click here.
The Concept Map you are trying to access has information related to:
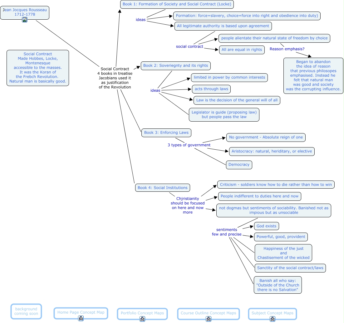
06 Rousseau, Book 3: Enforcing Laws 3 types of government Aristocracy: natural, heriditary, or elective, not dogmas but sentiments of sociability. Banished not as impious but as unsociable sentiments few and precise Banish all who say: "Outside of the Church there is no Salvation", not dogmas but sentiments of sociability. Banished not as impious but as unsociable sentiments few and precise Powerful, good, provident, Book 2: Soveriegnty and its rights ideas Law is the decision of the general will of all, Jean Jocques Rousseau 1712-1778 Social Contract 4 books in treatise Jacobians used it as justification of the Revolution Book 1: Formation of Society and Social Contract (Locke), not dogmas but sentiments of sociability. Banished not as impious but as unsociable sentiments few and precise Happiness of the just and Chastisement of the wicked, Book 1: Formation of Society and Social Contract (Locke) ideas All legitimate authority is based upon agreement, Book 4: Social Institutions Chjristianity should be focused on here and now more not dogmas but sentiments of sociability. Banished not as impious but as unsociable, Book 2: Soveriegnty and its rights ideas limited in power by common interests, Book 4: Social Institutions Chjristianity should be focused on here and now more People indifferent to duties here and now