Warning:
JavaScript is turned OFF. None of the links on this page will work until it is reactivated.
If you need help turning JavaScript On, click here.
The Concept Map you are trying to access has information related to:
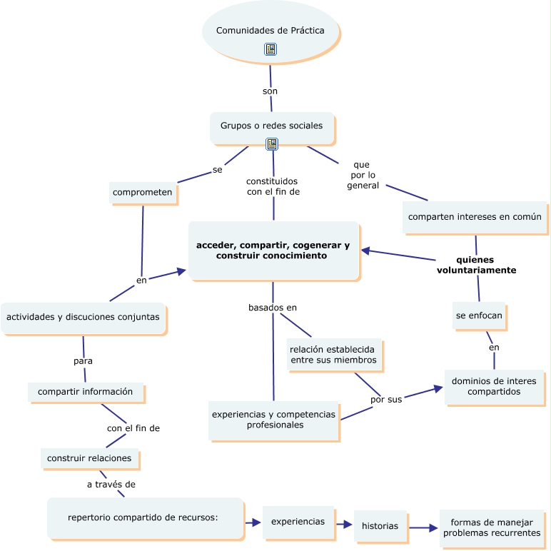
Mapa Conceptual sobrel sobre las Comunidades de Práctica, relación establecida entre sus miembros por sus dominios de interes compartidos, comparten intereses en común quienes voluntariamente acceder, compartir, cogenerar y construir conocimiento, comparten intereses en común quienes voluntariamente se enfocan, acceder, compartir, cogenerar y construir conocimiento basados en experiencias y competencias profesionales, comprometen en actividades y discuciones conjuntas, repertorio compartido de recursos: ???? experiencias, acceder, compartir, cogenerar y construir conocimiento basados en relación establecida entre sus miembros, Grupos o redes sociales se comprometen, construir relaciones a través de repertorio compartido de recursos:, experiencias ???? historias