Warning:
JavaScript is turned OFF. None of the links on this page will work until it is reactivated.
If you need help turning JavaScript On, click here.
The Concept Map you are trying to access has information related to:
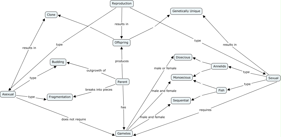
Nichole Brown 4D, Gametes male and female Sequential, Reproduction results in Offspring, Reproduction type Asexual, Parent has Gametes, Gametes male and female Monoecious, Asexual type Fragmentation, Gametes male or female Dioecious, Sexual results in Genetically Unique, Parent breaks into pieces Fragmentation, Annelids Dioecious