Warning:
JavaScript is turned OFF. None of the links on this page will work until it is reactivated.
If you need help turning JavaScript On, click here.
The Concept Map you are trying to access has information related to:
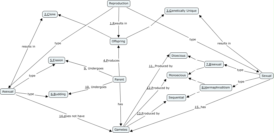
Sabrina Lam Ex 4D-Reproduction, Gametes 13.Produced by Sequential, Reproduction 1.Results in Offspring, Reproduction type Asexual, Parent has Gametes, Gametes 12.Produced by Monoecious, Asexual type 6.Budding, Gametes 11. Produced by Dioecious, Sexual results in 3.Genetically Unique, Parent 10. Undergoes 6.Budding, 7.Bisexual Dioecious