Warning:
JavaScript is turned OFF. None of the links on this page will work until it is reactivated.
If you need help turning JavaScript On, click here.
The Concept Map you are trying to access has information related to:
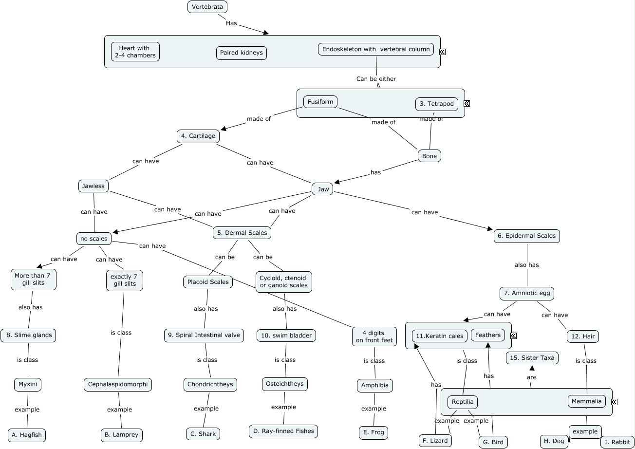
Lan-anh Ex 4C, 4. Cartilage can have Jaw, 4 digits on front feet is class Amphibia, 5. Dermal Scales can be Placoid Scales, 9. Spiral Intestinal valve is class Chondrichtheys, Chondrichtheys example C. Shark, Reptilia example G. Bird, Bone has Jaw, More than 7 gill slits also has 8. Slime glands, Fusiform made of Bone, no scales can have exactly 7 gill slits