Warning:
JavaScript is turned OFF. None of the links on this page will work until it is reactivated.
If you need help turning JavaScript On, click here.
The Concept Map you are trying to access has information related to:
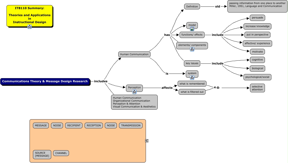
Communication_IT8110_Summary, what is remembered e.g. selective attention, functions/ effects include motivate, Communications Theory & Message Design Research includes Human Communication, key issues include biological, what is filtered out e.g. selective attention, functions/ effects include increase knowledge, key issues include cognitive, Human Communication is system, functions/ effects include put in perspective, Human Communication has elements/ components