Warning:
JavaScript is turned OFF. None of the links on this page will work until it is reactivated.
If you need help turning JavaScript On, click here.
The Concept Map you are trying to access has information related to:
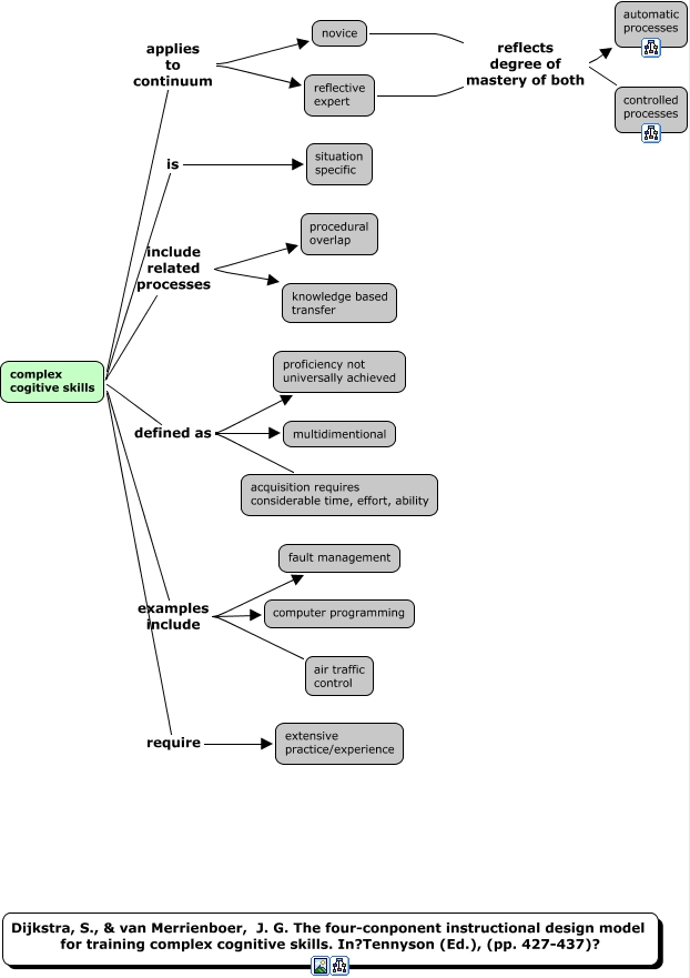
complex_Cognitive_Skillsdef_Dijkstra_van_Merrienboer_4-componentID_model_Cog, complex cogitive skills include related processes procedural overlap, complex cogitive skills applies to continuum novice, complex cogitive skills examples include air traffic control, complex cogitive skills examples include fault management, complex cogitive skills include related processes knowledge based transfer, reflective expert reflects degree of mastery of both controlled processes, novice reflects degree of mastery of both automatic processes, reflective expert reflects degree of mastery of both automatic processes, complex cogitive skills defined as proficiency not universally achieved, complex cogitive skills require extensive practice/experience