Warning:
JavaScript is turned OFF. None of the links on this page will work until it is reactivated.
If you need help turning JavaScript On, click here.
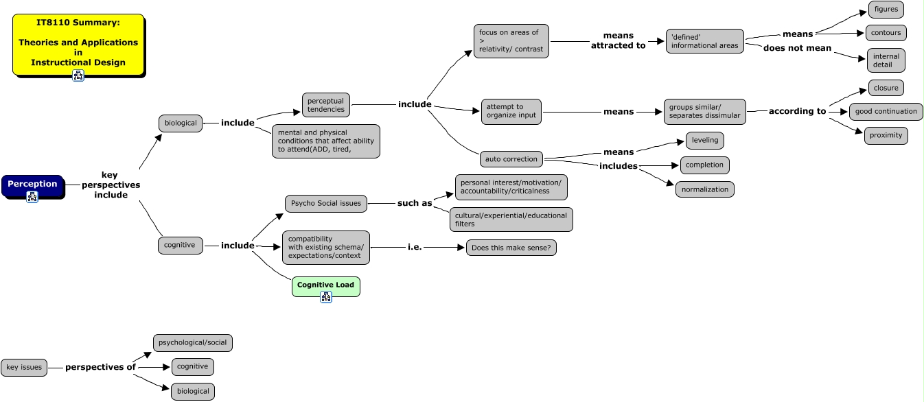
The Concept Map you are trying to access has information related to:
perception_CT_IT8110_Summary, key issues perspectives of psychological/social, groups similar/ separates dissimular according to good continuation, 'defined' informational areas does not mean internal detail, key issues perspectives of biological, Psycho Social issues such as cultural/experiential/educational filters, auto correction includes normalization, cognitive include compatibility with existing schema/ expectations/context, cognitive include Cognitive Load, groups similar/ separates dissimular according to closure, auto correction means leveling