Warning:
JavaScript is turned OFF. None of the links on this page will work until it is reactivated.
If you need help turning JavaScript On, click here.
The Concept Map you are trying to access has information related to:
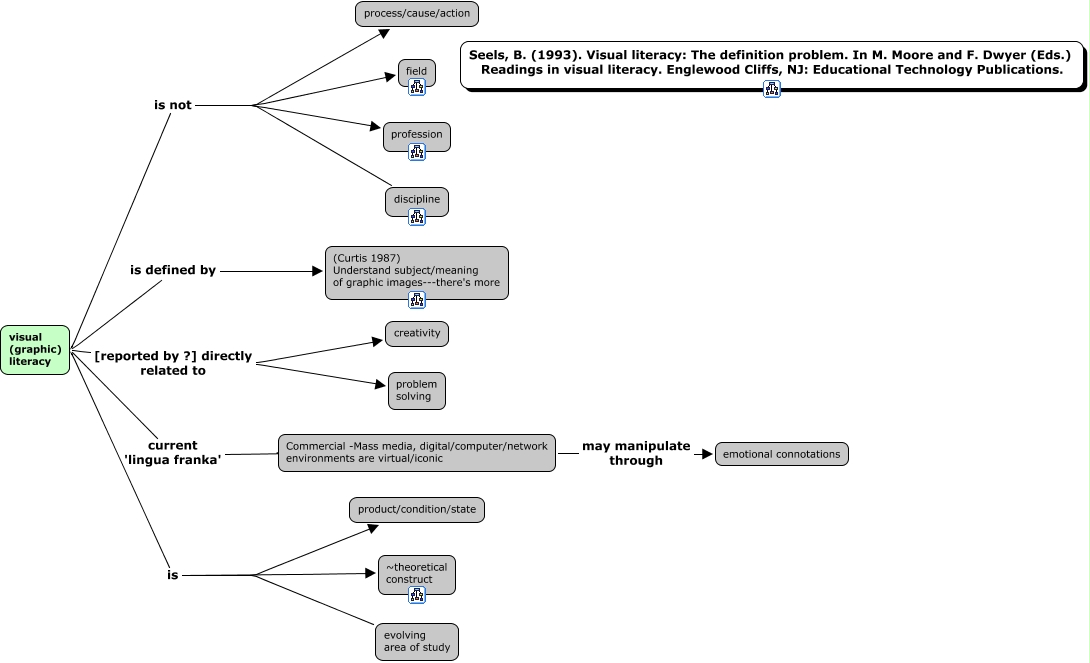
VisualGraphic_Literacy_seels_visualLiteracy_1993, visual (graphic) literacy is defined by (Curtis 1987) Understand subject/meaning of graphic images---there's more, visual (graphic) literacy is not profession, visual (graphic) literacy [reported by ?] directly related to creativity, visual (graphic) literacy current 'lingua franka' Commercial -Mass media, digital/computer/network environments are virtual/iconic, visual (graphic) literacy is evolving area of study, visual (graphic) literacy is product/condition/state, Commercial -Mass media, digital/computer/network environments are virtual/iconic may manipulate through emotional connotations, visual (graphic) literacy [reported by ?] directly related to problem solving, visual (graphic) literacy is not field, visual (graphic) literacy is not discipline