Warning:
JavaScript is turned OFF. None of the links on this page will work until it is reactivated.
If you need help turning JavaScript On, click here.
The Concept Map you are trying to access has information related to:
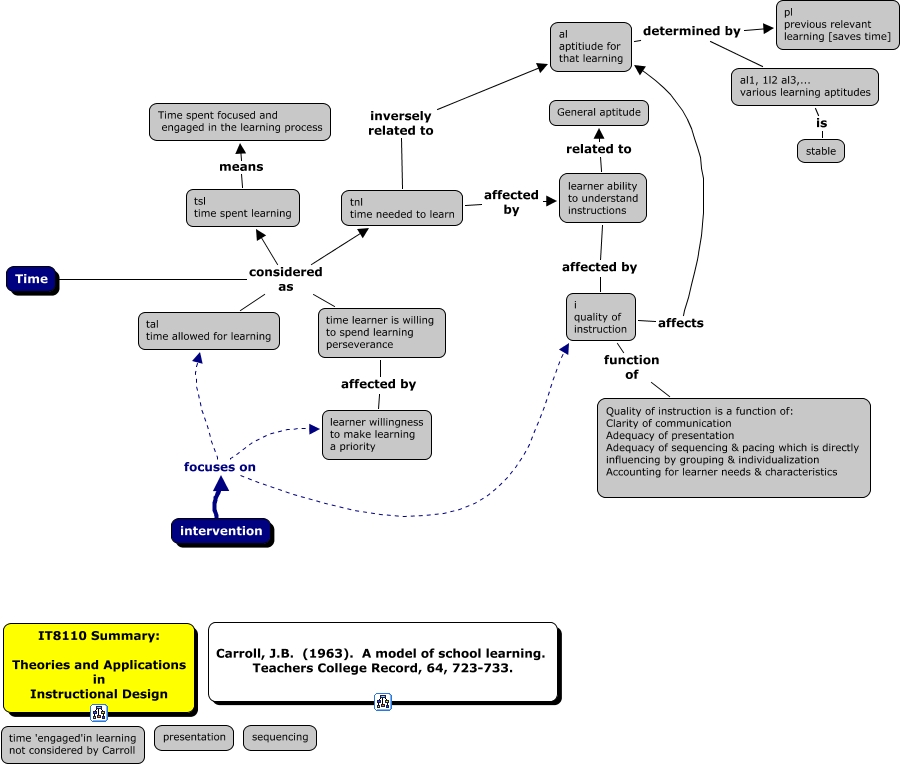
learningtime_Carroll_JB_School_Model_IT8110_Summary, intervention focuses on tal time allowed for learning, intervention focuses on learner willingness to make learning a priority, learner ability to understand instructions related to General aptitude, tnl time needed to learn affected by learner ability to understand instructions, Time considered as tsl time spent learning, Time considered as tnl time needed to learn, al aptitiude for that learning determined by pl previous relevant learning [saves time], al aptitiude for that learning determined by al1, 1l2 al3,... various learning aptitudes, Time considered as tal time allowed for learning, Time considered as time learner is willing to spend learning perseverance