Warning:
JavaScript is turned OFF. None of the links on this page will work until it is reactivated.
If you need help turning JavaScript On, click here.
The Concept Map you are trying to access has information related to:
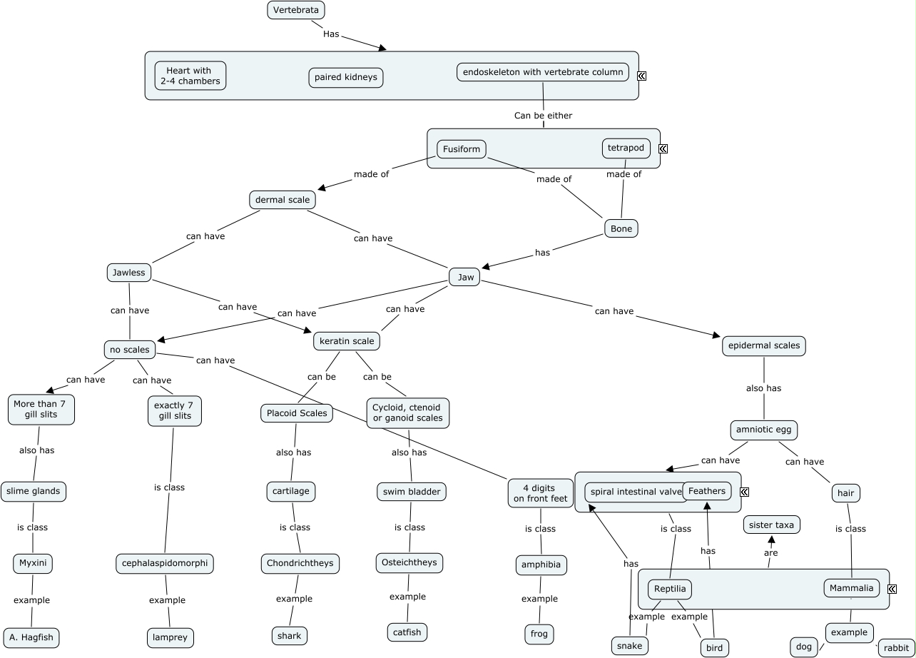
T. Nguyen-Ex 4C-Vertebrate Phyl, 4 digits on front feet is class amphibia, dermal scale can have Jaw, cartilage is class Chondrichtheys, keratin scale can be Placoid Scales, Chondrichtheys example shark, Fusiform made of Bone, More than 7 gill slits also has slime glands, Bone has Jaw, Reptilia example bird, no scales can have exactly 7 gill slits