Warning:
JavaScript is turned OFF. None of the links on this page will work until it is reactivated.
If you need help turning JavaScript On, click here.
The Concept Map you are trying to access has information related to:
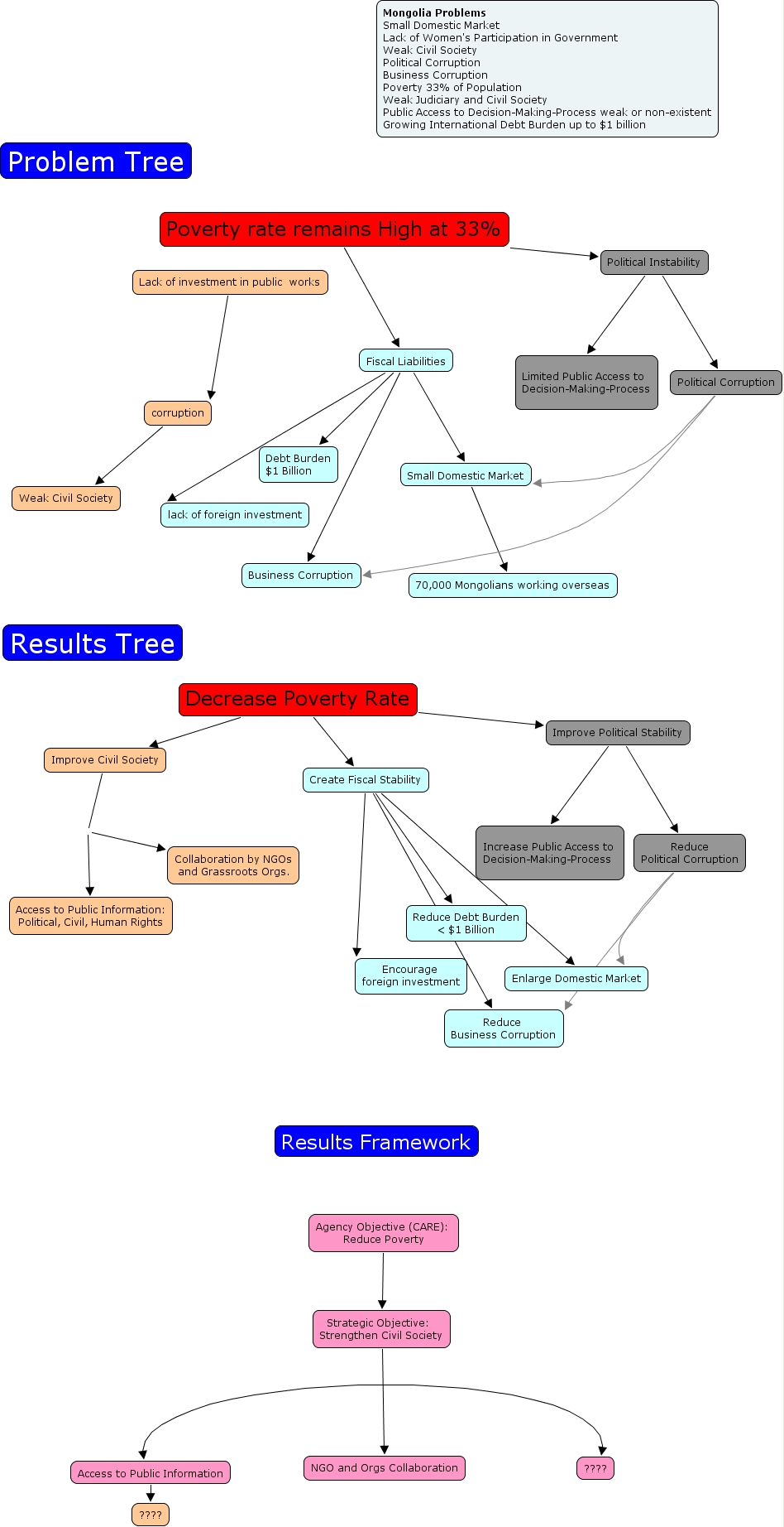
Collaboration Attempt, Access to Public Information ????, Create Fiscal Stability Reduce Debt Burden < $1 Billion, corruption Weak Civil Society, Strategic Objective: Strengthen Civil Society NGO and Orgs Collaboration, Fiscal Liabilities Business Corruption, Poverty rate remains High at 33% Political Instability, Decrease Poverty Rate Improve Political Stability, Reduce Political Corruption Reduce Business Corruption, Decrease Poverty Rate Improve Civil Society, Improve Political Stability Reduce Political Corruption