Warning:
JavaScript is turned OFF. None of the links on this page will work until it is reactivated.
If you need help turning JavaScript On, click here.
The Concept Map you are trying to access has information related to:
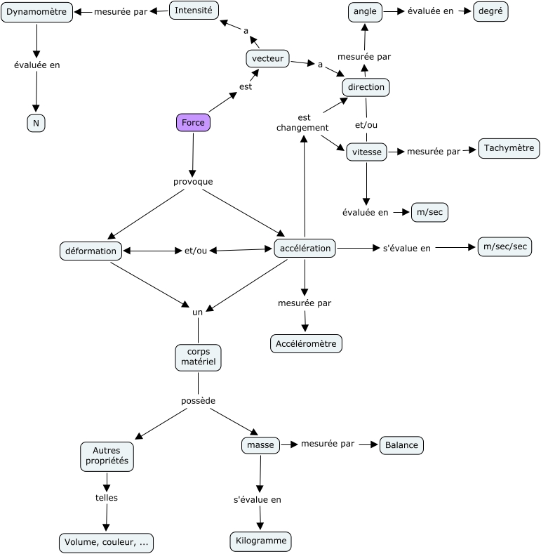
Force et dérivés Atelier 230 Colloque 4, accélération un corps matériel, direction mesurée par angle, déformation et/ou accélération, Force est vecteur, vitesse évaluée en m/sec, direction et/ou vitesse, déformation un corps matériel, angle évaluée en degré, corps matériel possède masse, vecteur a direction