Warning:
JavaScript is turned OFF. None of the links on this page will work until it is reactivated.
If you need help turning JavaScript On, click here.
The Concept Map you are trying to access has information related to:
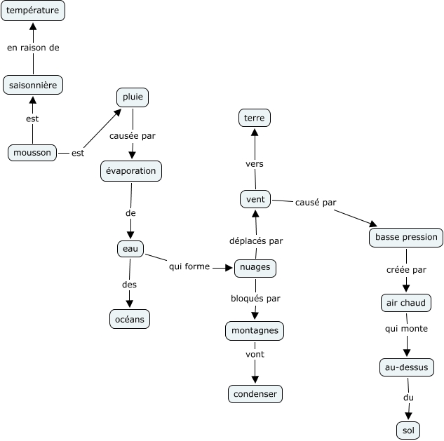
AP_La mousson, mousson est pluie, mousson est saisonnière, nuages bloqués par montagnes, montagnes vont condenser, pluie causée par évaporation, air chaud qui monte au-dessus, vent causé par basse pression, saisonnière en raison de température, vent vers terre, eau qui forme nuages