Warning:
JavaScript is turned OFF. None of the links on this page will work until it is reactivated.
If you need help turning JavaScript On, click here.
The Concept Map you are trying to access has information related to:
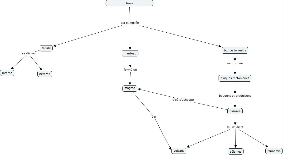
AS_StructureTerre, fissures qui causent séismes, Terre est compsée manteau, Terre est compsée écorce terrestre, Terre est compsée noyau, fissures d'où s'échappe magma, fissures qui causent volcans, manteau formé de magma, magma par volcans, noyau se divise externe, Terre est compsée manteau