IHMC Public Cmaps (2)

        JJH
        Calidad Educativa en Secundaria

            Caza del tesoro
            Edu 2.0
            eduwikis
            Elección de red
            Eleccion entre blog y wiki
            Gestion de recursos educativos
            Microblogging
            Recursos educativos
            Recursos para Calidad Educativa
            Recursos para Gestión del conocimiento
            Recursos para WebQuest
            Recursos PBL
            Relaciones entre blogs
            Resumen RRSS
            Tipos de RS
            Tipos de WebQuest
            wikiblog
            3AB TKB.url
            Aplicaciones 2.0.jpg
            Aplicaciones 2.0.url
            Aplicaciones 2.0.cmap
            Aprendizaje basado en problemas PBL.cmap
            Blog Educativa.url
            Calidad Educativa en Secundaria Acceso Directo.alias
            Calidad educativa y educación 2.0.cmap
            Caza del Tesoro.cmap
            Cercle cromàtic.url
            Ciclo de mejora continua.cmap
            Dept. Ciencias 2º Ciclo.url
            Dosier de aprendizaje.url
            Edublogs.cmap
            Educativa.url
            Eduredes Sociales.url
            Eduvlogs.url
            Egipto.url
            El rincón de Alex.url
            El universo en vivo.url
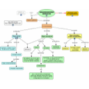
            Gestión del conocimiento.cmap
            Herramientas para una educación 2.0.url
            Iguales en las tres mil.url
            interEscriure.url
            La bitácora de ISLA.url
            Las redes sociales en educación.url
            Ning.url
            PBL Evaluación.cmap
            PBL Evaluación.url
            Presentación - aplicaciones educativas de las redes sociales.url
            Privacidad en Ning.cmap
            Psicollombai.url
            Recursos para nuestra clase.url
            Redes sociales.url
            Redes sociales en educación.cmap
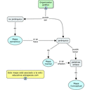
            Relaciones entre los organizadores gráficos.cmap
            RubiStar.url
            Sistemas gráficos de gestión del conocimiento.url
            WebQuest.cmap