WARNING:
JavaScript is turned OFF. None of the links on this concept map will
work until it is reactivated.
If you need help turning JavaScript On, click here.
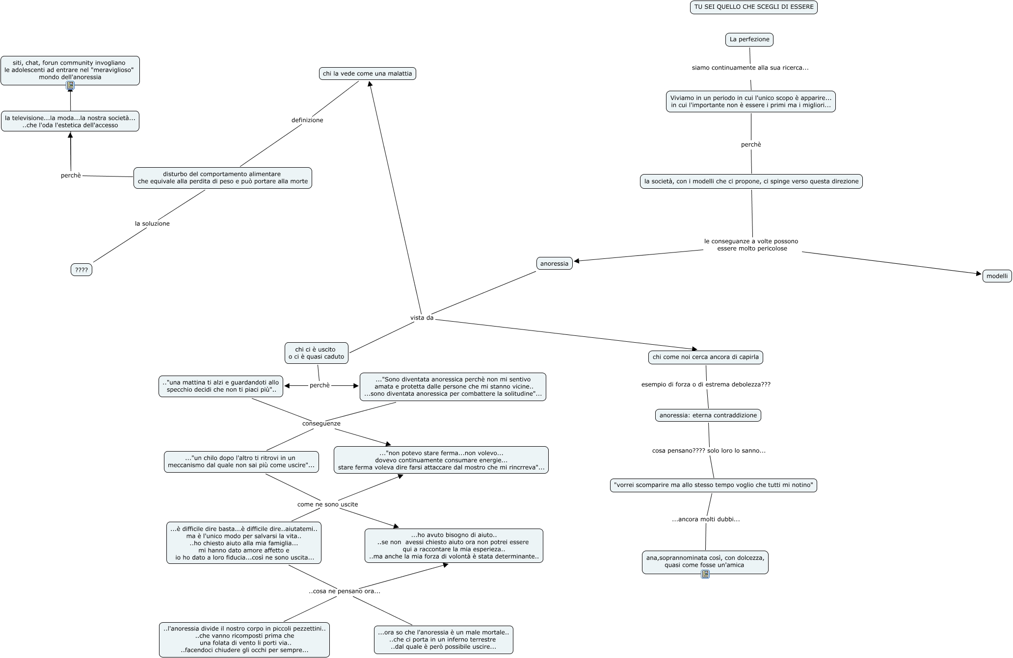
Questa Cmap, creata con IHMC CmapTools, contiene informazioni relative a: tu sei quello che scegli di essere, Viviamo in un periodo in cui l'unico scopo è apparire... in cui l'importante non è essere i primi ma i migliori... perchè la società, con i modelli che ci propone, ci spinge verso questa direzione, chi come noi cerca ancora di capirla esempio di forza o di estrema debolezza??? anoressia: eterna contraddizione, "vorrei scomparire ma allo stesso tempo voglio che tutti mi notino" ...ancora molti dubbi... ana,soprannominata così, con dolcezza, quasi come fosse un'amica, .."una mattina ti alzi e guardandoti allo specchio decidi che non ti piaci più".. conseguenze ..."un chilo dopo l'altro ti ritrovi in un meccanismo dal quale non sai più come uscire"..., chi la vede come una malattia definizione disturbo del comportamento alimentare che equivale alla perdita di peso e può portare alla morte, ...è difficile dire basta...è difficile dire..aiutatemi.. ma è l'unico modo per salvarsi la vita.. ..ho chiesto aiuto alla mia famiglia... mi hanno dato amore affetto e io ho dato a loro fiducia...così ne sono uscita... ..cosa ne pensano ora... ...ho avuto bisogno di aiuto.. ..se non avessi chiesto aiuto ora non potrei essere qui a raccontare la mia esperieza.. ..ma anche la mia forza di volontà è stata determinante.., la società, con i modelli che ci propone, ci spinge verso questa direzione le conseguanze a volte possono essere molto pericolose modelli, chi ci è uscito o ci è quasi caduto perchè ..."Sono diventata anoressica perchè non mi sentivo amata e protetta dalle persone che mi stanno vicine.. ...sono diventata anoressica per combattere la solitudine"..., ..."Sono diventata anoressica perchè non mi sentivo amata e protetta dalle persone che mi stanno vicine.. ...sono diventata anoressica per combattere la solitudine"... conseguenze ..."non potevo stare ferma...non volevo... dovevo continuamente consumare energie... stare ferma voleva dire farsi attaccare dal mostro che mi rincrreva"..., disturbo del comportamento alimentare che equivale alla perdita di peso e può portare alla morte la soluzione ????, .."una mattina ti alzi e guardandoti allo specchio decidi che non ti piaci più".. conseguenze ..."non potevo stare ferma...non volevo... dovevo continuamente consumare energie... stare ferma voleva dire farsi attaccare dal mostro che mi rincrreva"..., anoressia: eterna contraddizione cosa pensano???? solo loro lo sanno... "vorrei scomparire ma allo stesso tempo voglio che tutti mi notino", anoressia vista da chi ci è uscito o ci è quasi caduto, la società, con i modelli che ci propone, ci spinge verso questa direzione le conseguanze a volte possono essere molto pericolose anoressia, ..."un chilo dopo l'altro ti ritrovi in un meccanismo dal quale non sai più come uscire"... come ne sono uscite ..."non potevo stare ferma...non volevo... dovevo continuamente consumare energie... stare ferma voleva dire farsi attaccare dal mostro che mi rincrreva"..., disturbo del comportamento alimentare che equivale alla perdita di peso e può portare alla morte perchè siti, chat, forun community invogliano le adolescenti ad entrare nel "meraviglioso" mondo dell'anoressia, ..."Sono diventata anoressica perchè non mi sentivo amata e protetta dalle persone che mi stanno vicine.. ...sono diventata anoressica per combattere la solitudine"... conseguenze ..."un chilo dopo l'altro ti ritrovi in un meccanismo dal quale non sai più come uscire"..., ...è difficile dire basta...è difficile dire..aiutatemi.. ma è l'unico modo per salvarsi la vita.. ..ho chiesto aiuto alla mia famiglia... mi hanno dato amore affetto e io ho dato a loro fiducia...così ne sono uscita... ..cosa ne pensano ora... ..l'anoressia divide il nostro corpo in piccoli pezzettini.. ..che vanno ricomposti prima che una folata di vento li porti via.. ..facendoci chiudere gli occhi per sempre..., La perfezione siamo continuamente alla sua ricerca... Viviamo in un periodo in cui l'unico scopo è apparire... in cui l'importante non è essere i primi ma i migliori..., ..."un chilo dopo l'altro ti ritrovi in un meccanismo dal quale non sai più come uscire"... come ne sono uscite ...è difficile dire basta...è difficile dire..aiutatemi.. ma è l'unico modo per salvarsi la vita.. ..ho chiesto aiuto alla mia famiglia... mi hanno dato amore affetto e io ho dato a loro fiducia...così ne sono uscita...