Warning:
JavaScript is turned OFF. None of the links on this page will work until it is reactivated.
If you need help turning JavaScript On, click here.
The Concept Map you are trying to access has information related to:
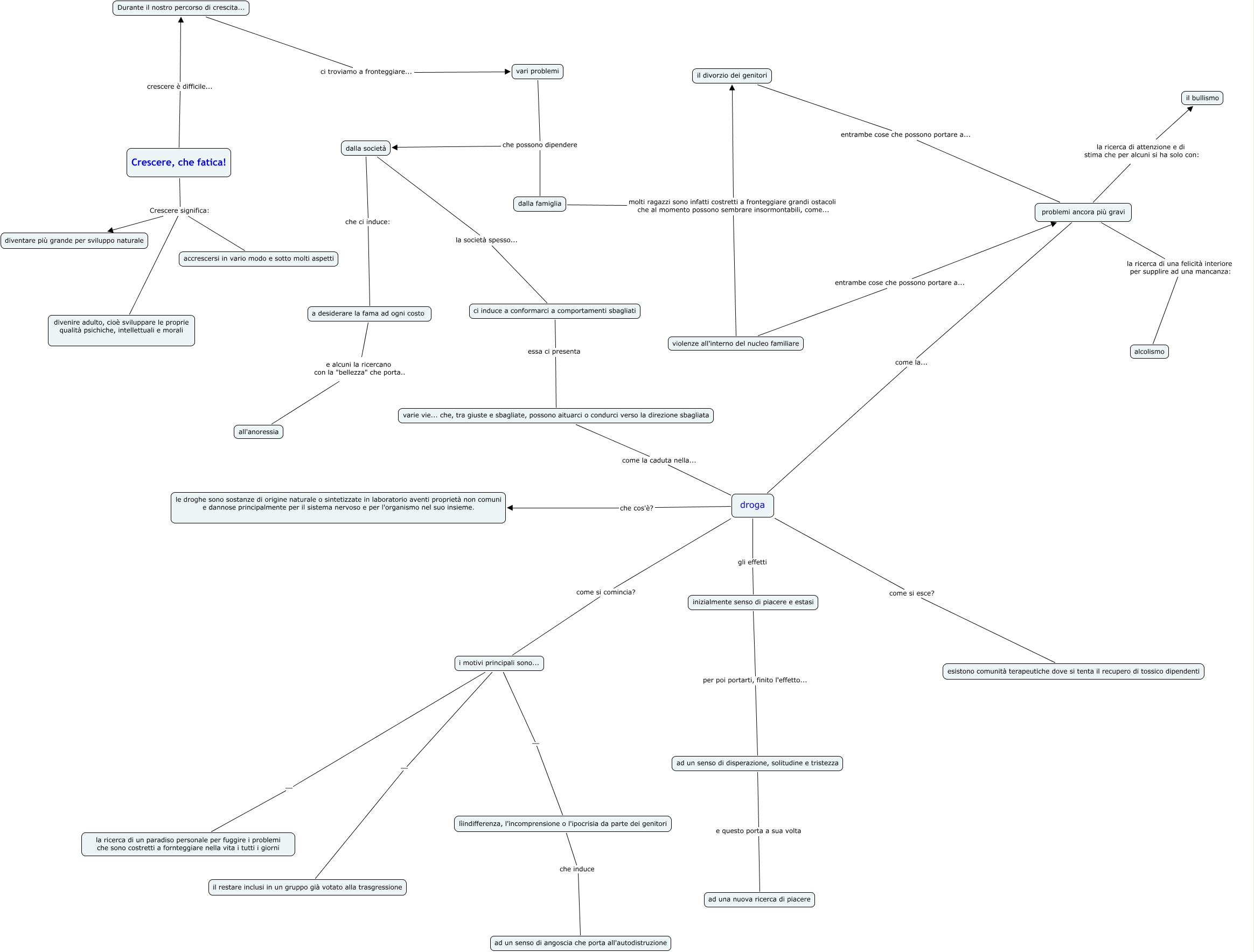
Lavoro gruppo 7 finito, ci induce a conformarci a comportamenti sbagliati essa ci presenta varie vie... che, tra giuste e sbagliate, possono aituarci o condurci verso la direzione sbagliata, droga che cos'è? le droghe sono sostanze di origine naturale o sintetizzate in laboratorio aventi proprietà non comuni e dannose principalmente per il sistema nervoso e per l'organismo nel suo insieme., Crescere, che fatica! Crescere significa: diventare più grande per sviluppo naturale, problemi ancora più gravi la ricerca di attenzione e di stima che per alcuni si ha solo con: il bullismo, Crescere, che fatica! crescere è difficile... Durante il nostro percorso di crescita..., ad un senso di disperazione, solitudine e tristezza e questo porta a sua volta ad una nuova ricerca di piacere, problemi ancora più gravi la ricerca di una felicità interiore per supplire ad una mancanza: alcolismo, violenze all'interno del nucleo familiare entrambe cose che possono portare a... problemi ancora più gravi, droga come si comincia? i motivi principali sono..., problemi ancora più gravi come la... droga