WARNING:
JavaScript is turned OFF. None of the links on this concept map will
work until it is reactivated.
If you need help turning JavaScript On, click here.
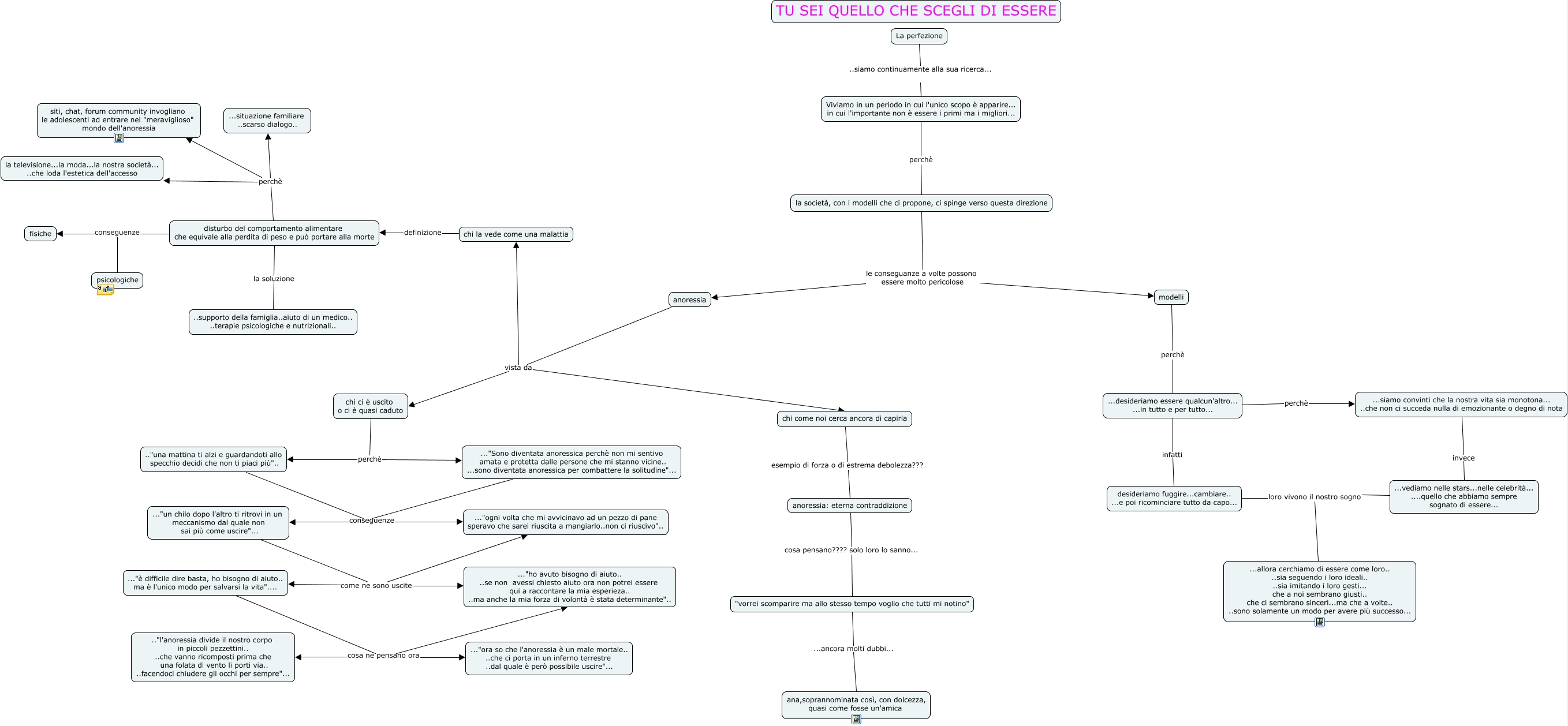
Questa Cmap, creata con IHMC CmapTools, contiene informazioni relative a: lavoro gruppo 6, modelli perchè ...desideriamo essere qualcun'altro... ...in tutto e per tutto..., Viviamo in un periodo in cui l'unico scopo è apparire... in cui l'importante non è essere i primi ma i migliori... perchè la società, con i modelli che ci propone, ci spinge verso questa direzione, chi come noi cerca ancora di capirla esempio di forza o di estrema debolezza??? anoressia: eterna contraddizione, ..."Sono diventata anoressica perchè non mi sentivo amata e protetta dalle persone che mi stanno vicine.. ...sono diventata anoressica per combattere la solitudine"... conseguenze ..."un chilo dopo l'altro ti ritrovi in un meccanismo dal quale non sai più come uscire"..., disturbo del comportamento alimentare che equivale alla perdita di peso e può portare alla morte conseguenze fisiche, disturbo del comportamento alimentare che equivale alla perdita di peso e può portare alla morte perchè ...situazione familiare ..scarso dialogo.., ...vediamo nelle stars...nelle celebrità... ....quello che abbiamo sempre sognato di essere... loro vivono il nostro sogno ...allora cerchiamo di essere come loro.. ..sia seguendo i loro ideali.. ..sia imitando i loro gesti... che a noi sembrano giusti.. che ci sembrano sinceri...ma che a volte.. ..sono solamente un modo per avere più successo..., "vorrei scomparire ma allo stesso tempo voglio che tutti mi notino" ...ancora molti dubbi... ana,soprannominata così, con dolcezza, quasi come fosse un'amica, .."una mattina ti alzi e guardandoti allo specchio decidi che non ti piaci più".. conseguenze ..."un chilo dopo l'altro ti ritrovi in un meccanismo dal quale non sai più come uscire"..., chi la vede come una malattia definizione disturbo del comportamento alimentare che equivale alla perdita di peso e può portare alla morte, ..."è difficile dire basta, ho bisogno di aiuto.. ma è l'unico modo per salvarsi la vita".... cosa ne pensano ora ..."ho avuto bisogno di aiuto.. ..se non avessi chiesto aiuto ora non potrei essere qui a raccontare la mia esperieza.. ..ma anche la mia forza di volontà è stata determinante".., ...desideriamo essere qualcun'altro... ...in tutto e per tutto... infatti desideriamo fuggire...cambiare.. ...e poi ricominciare tutto da capo..., la società, con i modelli che ci propone, ci spinge verso questa direzione le conseguanze a volte possono essere molto pericolose modelli, chi ci è uscito o ci è quasi caduto perchè ..."Sono diventata anoressica perchè non mi sentivo amata e protetta dalle persone che mi stanno vicine.. ...sono diventata anoressica per combattere la solitudine"..., ...desideriamo essere qualcun'altro... ...in tutto e per tutto... perchè ...siamo convinti che la nostra vita sia monotona... ..che non ci succeda nulla di emozionante o degno di nota, disturbo del comportamento alimentare che equivale alla perdita di peso e può portare alla morte la soluzione ..supporto della famiglia..aiuto di un medico.. ..terapie psicologiche e nutrizionali.., desideriamo fuggire...cambiare.. ...e poi ricominciare tutto da capo... loro vivono il nostro sogno ...allora cerchiamo di essere come loro.. ..sia seguendo i loro ideali.. ..sia imitando i loro gesti... che a noi sembrano giusti.. che ci sembrano sinceri...ma che a volte.. ..sono solamente un modo per avere più successo..., .."una mattina ti alzi e guardandoti allo specchio decidi che non ti piaci più".. conseguenze ..."ogni volta che mi avvicinavo ad un pezzo di pane speravo che sarei riuscita a mangiarlo..non ci riuscivo".., anoressia: eterna contraddizione cosa pensano???? solo loro lo sanno... "vorrei scomparire ma allo stesso tempo voglio che tutti mi notino", anoressia vista da chi ci è uscito o ci è quasi caduto