Warning:
JavaScript is turned OFF. None of the links on this page will work until it is reactivated.
If you need help turning JavaScript On, click here.
The Concept Map you are trying to access has information related to:
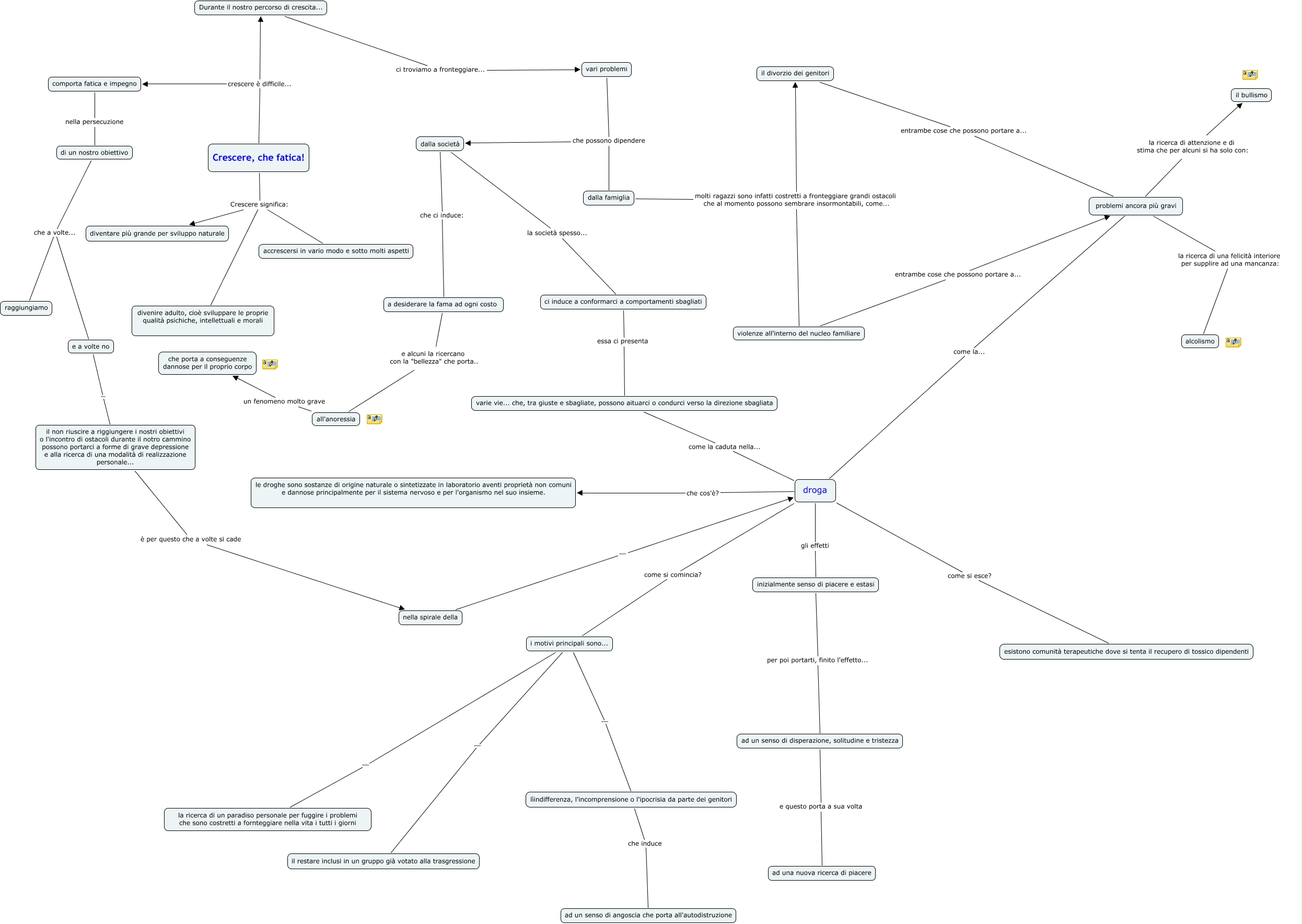
Lavoro gruppo 7 definitivo, droga come si esce? esistono comunità terapeutiche dove si tenta il recupero di tossico dipendenti, problemi ancora più gravi la ricerca di attenzione e di stima che per alcuni si ha solo con: il bullismo, ci induce a conformarci a comportamenti sbagliati essa ci presenta varie vie... che, tra giuste e sbagliate, possono aituarci o condurci verso la direzione sbagliata, inizialmente senso di piacere e estasi per poi portarti, finito l'effetto... ad un senso di disperazione, solitudine e tristezza, problemi ancora più gravi come la... droga, i motivi principali sono... ... il restare inclusi in un gruppo già votato alla trasgressione, dalla famiglia molti ragazzi sono infatti costretti a fronteggiare grandi ostacoli che al momento possono sembrare insormontabili, come... il divorzio dei genitori, Crescere, che fatica! Crescere significa: divenire adulto, cioè sviluppare le proprie qualità psichiche, intellettuali e morali, dalla famiglia molti ragazzi sono infatti costretti a fronteggiare grandi ostacoli che al momento possono sembrare insormontabili, come... violenze all'interno del nucleo familiare, il non riuscire a riggiungere i nostri obiettivi o l'incontro di ostacoli durante il notro cammino possono portarci a forme di grave depressione e alla ricerca di una modalità di realizzazione personale... è per questo che a volte si cade nella spirale della