Warning:
JavaScript is turned OFF. None of the links on this page will work until it is reactivated.
If you need help turning JavaScript On, click here.
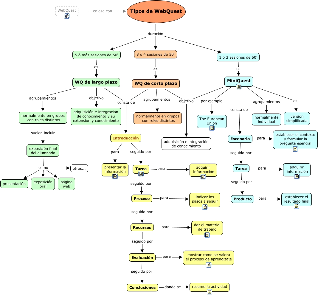
Este mapa conceptual tiene información relacionada a: Tipos de WebQuest, Tarea seguido por Proceso, WQ de largo plazo agrupamientos normalmente en grupos con roles distintos, exposición final del alumnado como exposición oral, Tipos de WebQuest duración 1 ó 2 sesiónes de 50', MiniQuest es versión simplificada, WQ de largo plazo consta de Introducción, WQ de corto plazo consta de Introducción, 3 ó 4 sesiones de 50' es WQ de corto plazo, MiniQuest objetivo adquisición e integración de conocimiento, WQ de corto plazo agrupamientos normalmente en grupos con roles distintos