Warning:
JavaScript is turned OFF. None of the links on this page will work until it is reactivated.
If you need help turning JavaScript On, click here.
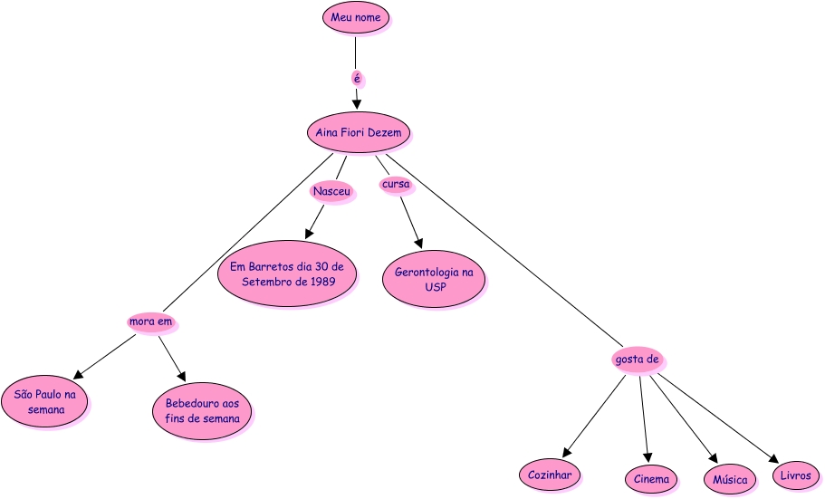
Este Mapa Conceitual tem informações relacionadas a: Atividade 1, Aina Fiori Dezem mora em Bebedouro aos fins de semana, Aina Fiori Dezem cursa Gerontologia na USP, Aina Fiori Dezem gosta de Livros, Aina Fiori Dezem gosta de Cozinhar, Aina Fiori Dezem mora em São Paulo na semana, Aina Fiori Dezem Nasceu Em Barretos dia 30 de Setembro de 1989, Meu nome é Aina Fiori Dezem, Aina Fiori Dezem gosta de Cinema, Aina Fiori Dezem gosta de Música