Warning:
JavaScript is turned OFF. None of the links on this page will work until it is reactivated.
If you need help turning JavaScript On, click here.
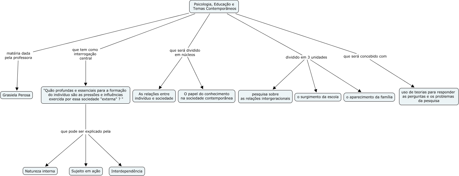
Este Mapa Conceitual tem informações relacionadas a: Atividade 2-v0, Psicologia, Educação e Temas Contemporâneos que tem como interrogação central "Quão profundas e essenciais para a formação do indivíduo são as pressões e influências exercida por essa sociedade "externa" ? ", Psicologia, Educação e Temas Contemporâneos que será concebido com uso de teorias para responder as perguntas e os problemas da pesquisa, Psicologia, Educação e Temas Contemporâneos que será dividido em núcleos As relações entre indivíduo e sociedade, Psicologia, Educação e Temas Contemporâneos que será dividido em núcleos O papel do conhecimento na sociedade contemporânea, "Quão profundas e essenciais para a formação do indivíduo são as pressões e influências exercida por essa sociedade "externa" ? " que pode ser explicado pela Sujeito em ação, Psicologia, Educação e Temas Contemporâneos dividido em 3 unidades o aparecimento da família, Psicologia, Educação e Temas Contemporâneos dividido em 3 unidades pesquisa sobre as relações intergeracionais, Psicologia, Educação e Temas Contemporâneos dividido em 3 unidades o surgimento da escola, Psicologia, Educação e Temas Contemporâneos matéria dada pela professora Grasiela Perosa, "Quão profundas e essenciais para a formação do indivíduo são as pressões e influências exercida por essa sociedade "externa" ? " que pode ser explicado pela Natureza interna