Warning:
JavaScript is turned OFF. None of the links on this page will work until it is reactivated.
If you need help turning JavaScript On, click here.
The Concept Map you are trying to access has information related to:
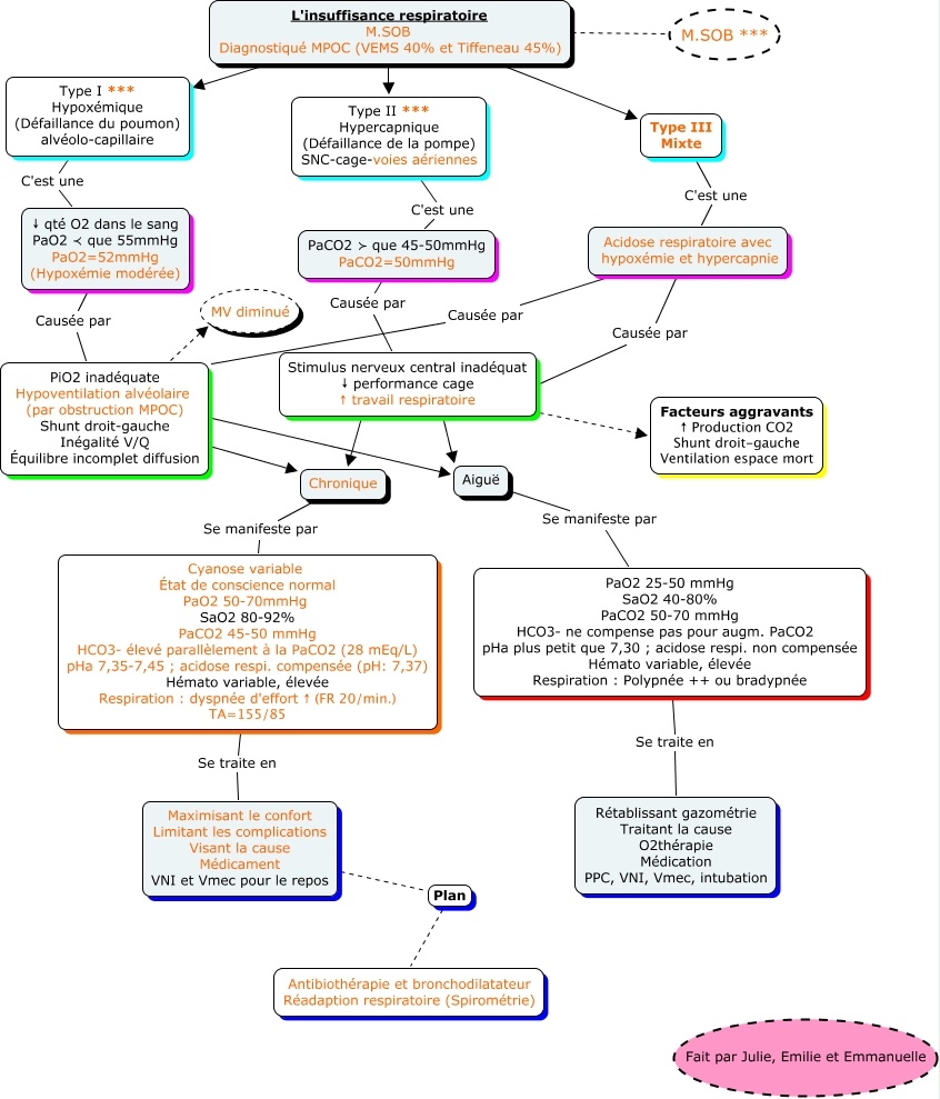
Insuffisance respiratoire, Acidose respiratoire avec hypoxémie et hypercapnie Causée par Stimulus nerveux central inadéquat ↓ performance cage ↑ travail respiratoire, PaCO2 ≻ que 45-50mmHg PaCO2=50mmHg Causée par Stimulus nerveux central inadéquat ↓ performance cage ↑ travail respiratoire, Stimulus nerveux central inadéquat ↓ performance cage ↑ travail respiratoire ???? Aiguë, Type II *** Hypercapnique (Défaillance de la pompe) SNC-cage-voies aériennes C'est une PaCO2 ≻ que 45-50mmHg PaCO2=50mmHg, PaO2 25-50 mmHg SaO2 40-80% PaCO2 50-70 mmHg HCO3- ne compense pas pour augm. PaCO2 pHa plus petit que 7,30 ; acidose respi. non compensée Hémato variable, élevée Respiration : Polypnée ++ ou bradypnée Se traite en Rétablissant gazométrie Traitant la cause O2thérapie Médication PPC, VNI, Vmec, intubation, Acidose respiratoire avec hypoxémie et hypercapnie Causée par PiO2 inadéquate Hypoventilation alvéolaire (par obstruction MPOC) Shunt droit-gauche Inégalité V/Q Équilibre incomplet diffusion, Type I *** Hypoxémique (Défaillance du poumon) alvéolo-capillaire C'est une ↓ qté O2 dans le sang PaO2 ≺ que 55mmHg PaO2=52mmHg (Hypoxémie modérée), PiO2 inadéquate Hypoventilation alvéolaire (par obstruction MPOC) Shunt droit-gauche Inégalité V/Q Équilibre incomplet diffusion ???? Chronique, L'insuffisance respiratoire M.SOB Diagnostiqué MPOC (VEMS 40% et Tiffeneau 45%) ???? Type III Mixte, Maximisant le confort Limitant les complications Visant la cause Médicament VNI et Vmec pour le repos Plan Antibiothérapie et bronchodilatateur Réadaption respiratoire (Spirométrie)