Warning:
JavaScript is turned OFF. None of the links on this page will work until it is reactivated.
If you need help turning JavaScript On, click here.
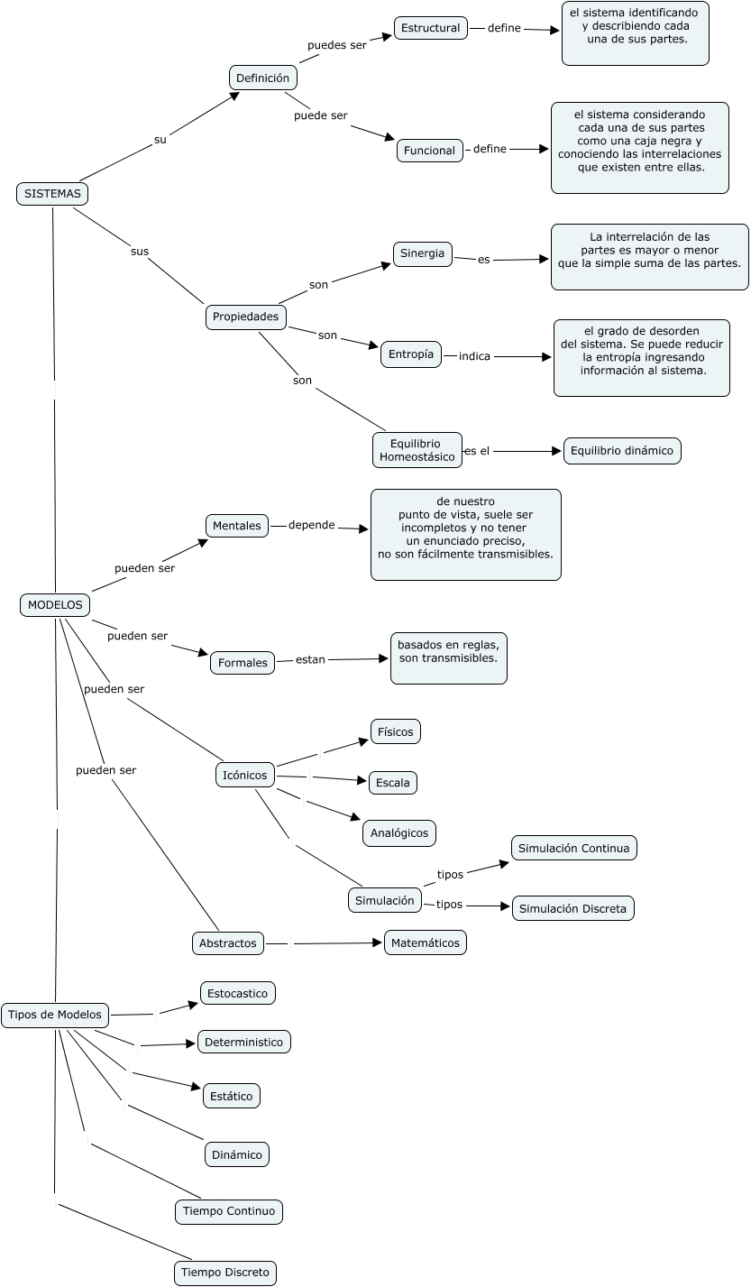
Este mapa conceptual tiene información relacionada a: mapa conceptual _simulacion, Estructural define el sistema identificando y describiendo cada una de sus partes., MODELOS pueden ser Icónicos, MODELOS pueden ser Mentales, Tipos de Modelos Estocastico, Tipos de Modelos Estático, Tipos de Modelos Tiempo Discreto, Definición puede ser Funcional, Icónicos Analógicos, MODELOS Tipos de Modelos, Propiedades son Entropía