Warning:
JavaScript is turned OFF. None of the links on this page will work until it is reactivated.
If you need help turning JavaScript On, click here.
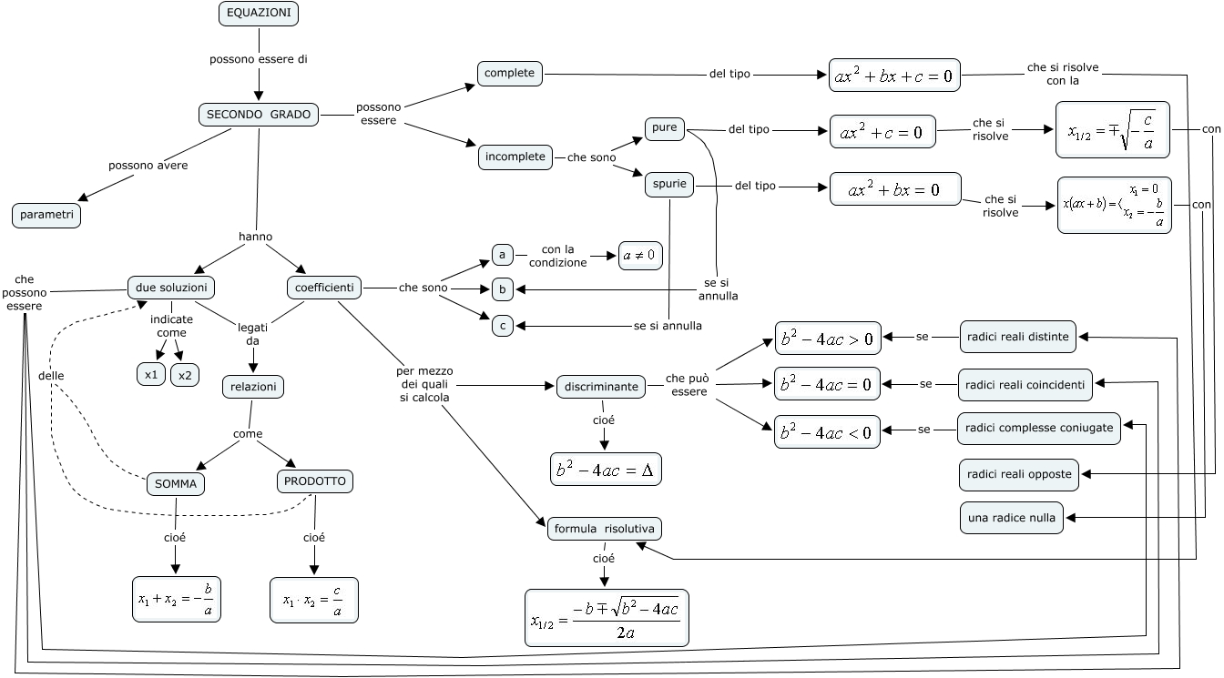
Questa Mappa Concettuale ha informazioni correlate a: equazioni di secondo grado, complete del tipo , a con la condizione , SECONDO GRADO possono essere complete, coefficienti per mezzo dei quali si calcola discriminante, coefficienti che sono c, coefficienti per mezzo dei quali si calcola formula risolutiva, con una radice nulla, SECONDO GRADO possono avere parametri, due soluzioni indicate come x2, che si risolve