Warning:
JavaScript is turned OFF. None of the links on this page will work until it is reactivated.
If you need help turning JavaScript On, click here.
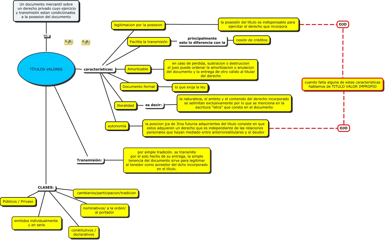
Este mapa conceptual tiene información relacionada a: titulo valor, Facilita la transmisión principalmente esto lo diferencia con la cesión de créditos, TÍTULOS VALORES Transmisión: por simple tradición. se transmite por el solo hecho de su entrega, la simple tenencia del documento sirve para legitimar al tenedor como acreedor del dcho incorporado en el título., Documento formal ???? lo que exija la ley, la posesión del título es indispensable para ejercitar el derecho que incorpora OJO cuando falta alguna de estas caracteristicas hablamos de TITULO VALOR IMPROPIO, TÍTULOS VALORES características: autonomía, Amortizable ???? en caso de perdida, sustracion o destruccion el juez puede ordenar la amortizacion o anulacion del documento y la entrega de otro válido al titular del derecho, TÍTULOS VALORES CLASES: cambiarios/participacion/tradicion, literalidad es decir: la naturaleza, el ambito y el contenido del derecho incorporado se selimitan exclusivamente por lo que se menciona en la escritura "letra" que consta en el documento, TÍTULOS VALORES CLASES: nominativos/ a la orden/ al portador, la posicion jca de 3ros futuros adquirientes del titulo consiste en que estos adquieren un derecho que es independiente de las relaciones personales que hayan mediado entre anteriorestitulares y el deudor OJO ????