Warning:
JavaScript is turned OFF. None of the links on this page will work until it is reactivated.
If you need help turning JavaScript On, click here.
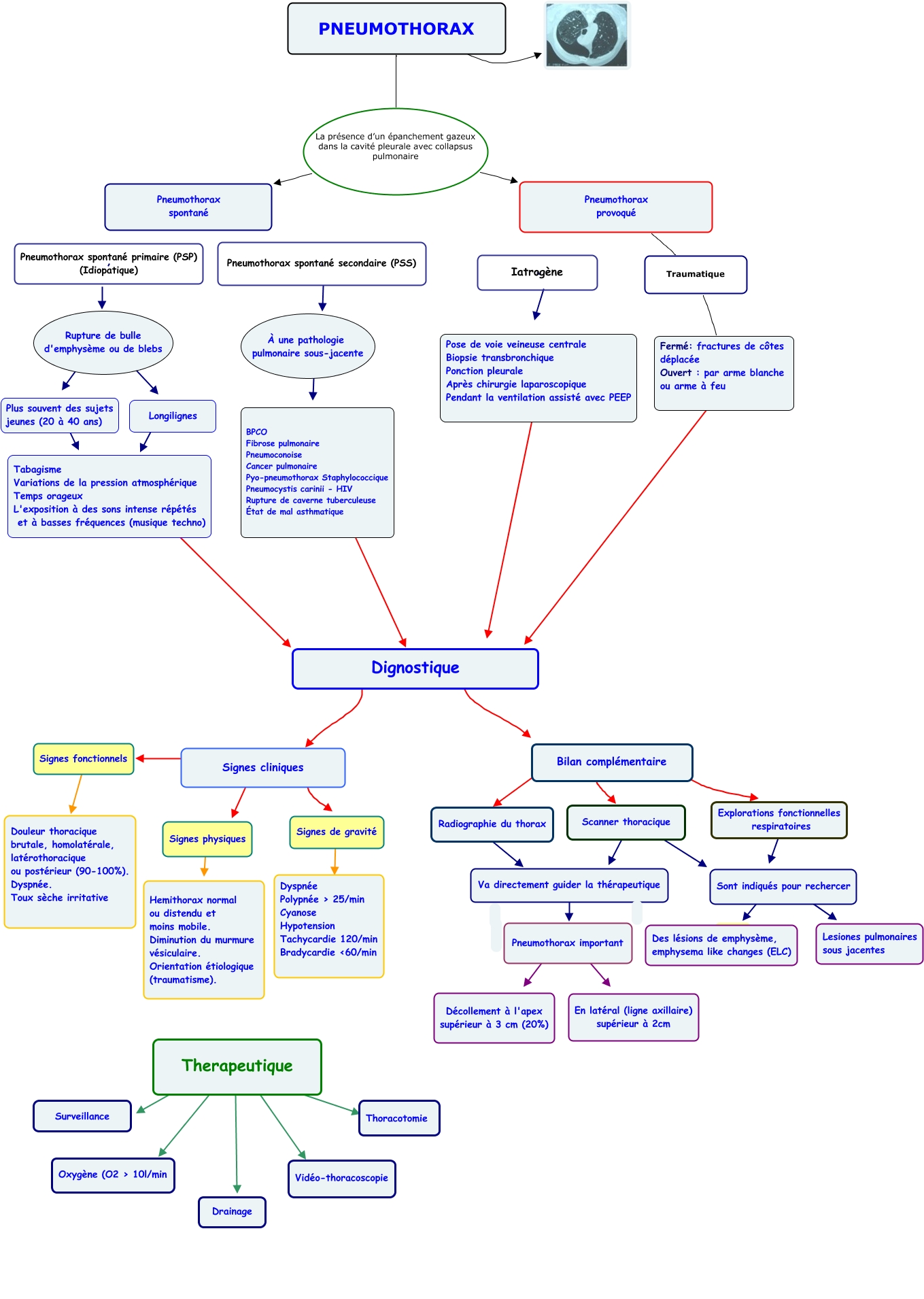
This Concept Map has information related to: Pneumothorax, Pneumothorax important ???? ????, Pose de voie veineuse centrale Biopsie transbronchique Ponction pleurale Après chirurgie laparoscopique Pendant la ventilation assisté avec PEEP ???? , Plus souvent des sujets jeunes (20 à 40 ans) ???? , Sont indiqués pour rechercer ???? ????, Therapeutique ???? , À une pathologie pulmonaire sous-jacente ???? , Pneumothorax spontané secondaire (PSS) , Bilan complémentaire ???? , PNEUMOTHORAX La présence d’un épanchement gazeux dans la cavité pleurale avec collapsus pulmonaire Pneumothorax spontané, Pneumothorax important ???? ????