Warning:
JavaScript is turned OFF. None of the links on this page will work until it is reactivated.
If you need help turning JavaScript On, click here.
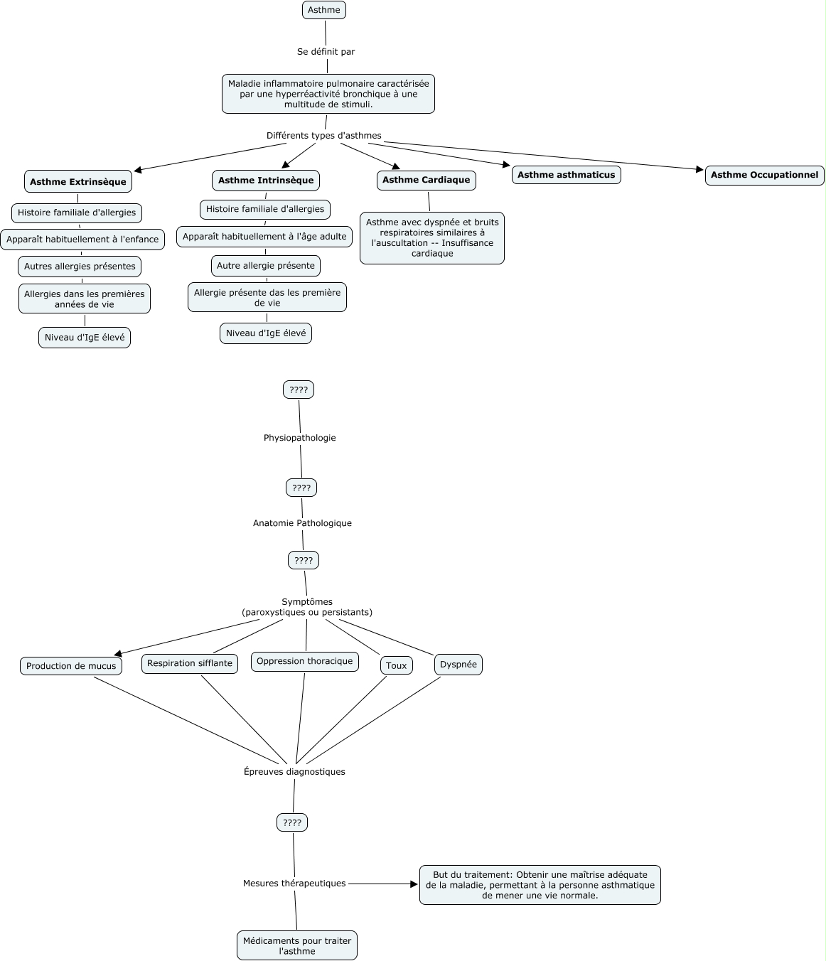
This Concept Map has information related to: Asthme, ???? Mesures thérapeutiques Médicaments pour traiter l'asthme, Respiration sifflante Épreuves diagnostiques ????, ???? Physiopathologie ????, Maladie inflammatoire pulmonaire caractérisée par une hyperréactivité bronchique à une multitude de stimuli. Différents types d'asthmes Asthme Cardiaque, Maladie inflammatoire pulmonaire caractérisée par une hyperréactivité bronchique à une multitude de stimuli. Différents types d'asthmes Asthme Occupationnel, Apparaît habituellement à l'enfance Autres allergies présentes, Histoire familiale d'allergies Apparaît habituellement à l'âge adulte, Maladie inflammatoire pulmonaire caractérisée par une hyperréactivité bronchique à une multitude de stimuli. Différents types d'asthmes Asthme asthmaticus, ???? Mesures thérapeutiques But du traitement: Obtenir une maîtrise adéquate de la maladie, permettant à la personne asthmatique de mener une vie normale., Asthme Intrinsèque Histoire familiale d'allergies