Warning:
JavaScript is turned OFF. None of the links on this page will work until it is reactivated.
If you need help turning JavaScript On, click here.
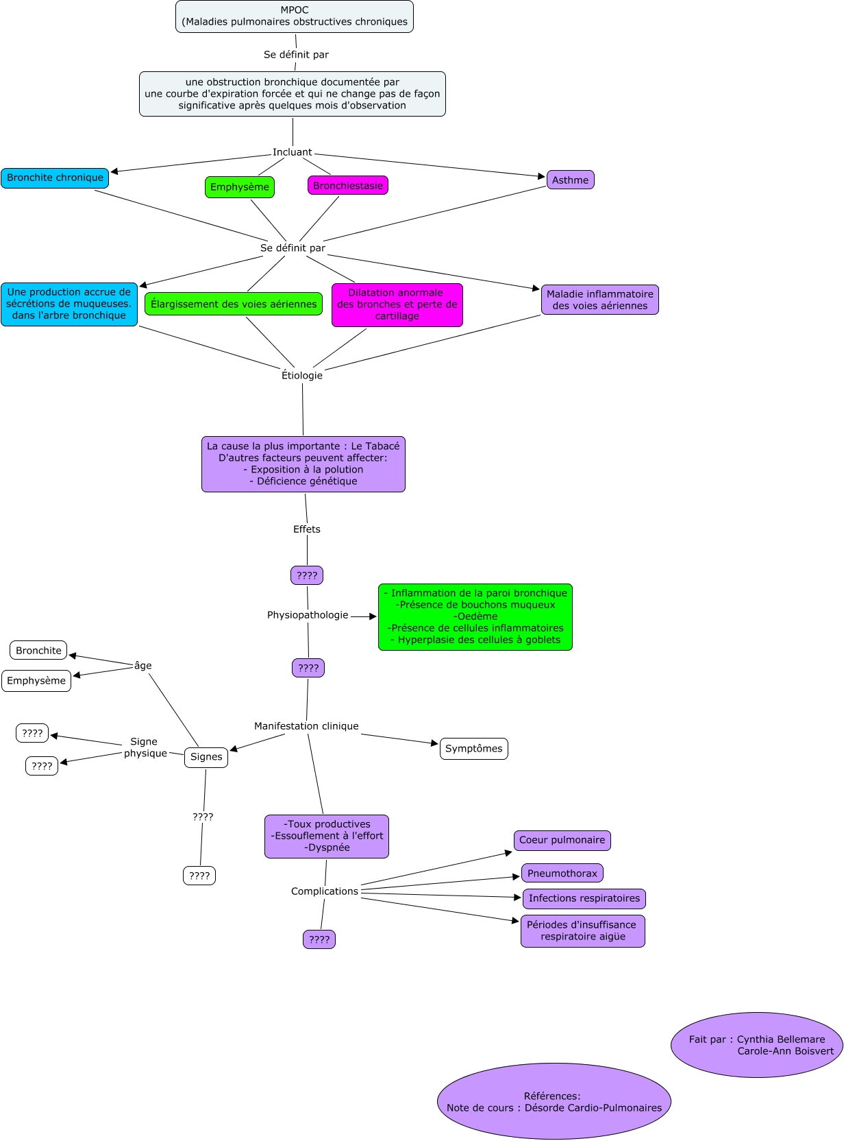
This Concept Map, created with IHMC CmapTools, has information related to: MPOC, Dilatation anormale des bronches et perte de cartillage Étiologie La cause la plus importante : Le Tabacé D'autres facteurs peuvent affecter: - Exposition à la polution - Déficience génétique, Signes Signe physique ????, ???? Manifestation clinique Symptômes, une obstruction bronchique documentée par une courbe d'expiration forcée et qui ne change pas de façon significative après quelques mois d'observation Incluant Emphysème, -Toux productives -Essouflement à l'effort -Dyspnée Complications Infections respiratoires, Asthme Se définit par Maladie inflammatoire des voies aériennes, -Toux productives -Essouflement à l'effort -Dyspnée Complications Pneumothorax, une obstruction bronchique documentée par une courbe d'expiration forcée et qui ne change pas de façon significative après quelques mois d'observation Incluant Bronchite chronique, Bronchite chronique Se définit par Maladie inflammatoire des voies aériennes, ???? Physiopathologie - Inflammation de la paroi bronchique -Présence de bouchons muqueux -Oedème -Présence de cellules inflammatoires - Hyperplasie des cellules à goblets, Bronchite chronique Se définit par Dilatation anormale des bronches et perte de cartillage, ???? Manifestation clinique -Toux productives -Essouflement à l'effort -Dyspnée, une obstruction bronchique documentée par une courbe d'expiration forcée et qui ne change pas de façon significative après quelques mois d'observation Incluant Asthme, -Toux productives -Essouflement à l'effort -Dyspnée Complications ????, Emphysème Se définit par Élargissement des voies aériennes, -Toux productives -Essouflement à l'effort -Dyspnée Complications Coeur pulmonaire, Emphysème Se définit par Une production accrue de sécrétions de muqueuses. dans l'arbre bronchique, Emphysème Se définit par Dilatation anormale des bronches et perte de cartillage, Emphysème Se définit par Maladie inflammatoire des voies aériennes, La cause la plus importante : Le Tabacé D'autres facteurs peuvent affecter: - Exposition à la polution - Déficience génétique Effets ????