WARNING:
JavaScript is turned OFF. None of the links on this concept map will
work until it is reactivated.
If you need help turning JavaScript On, click here.
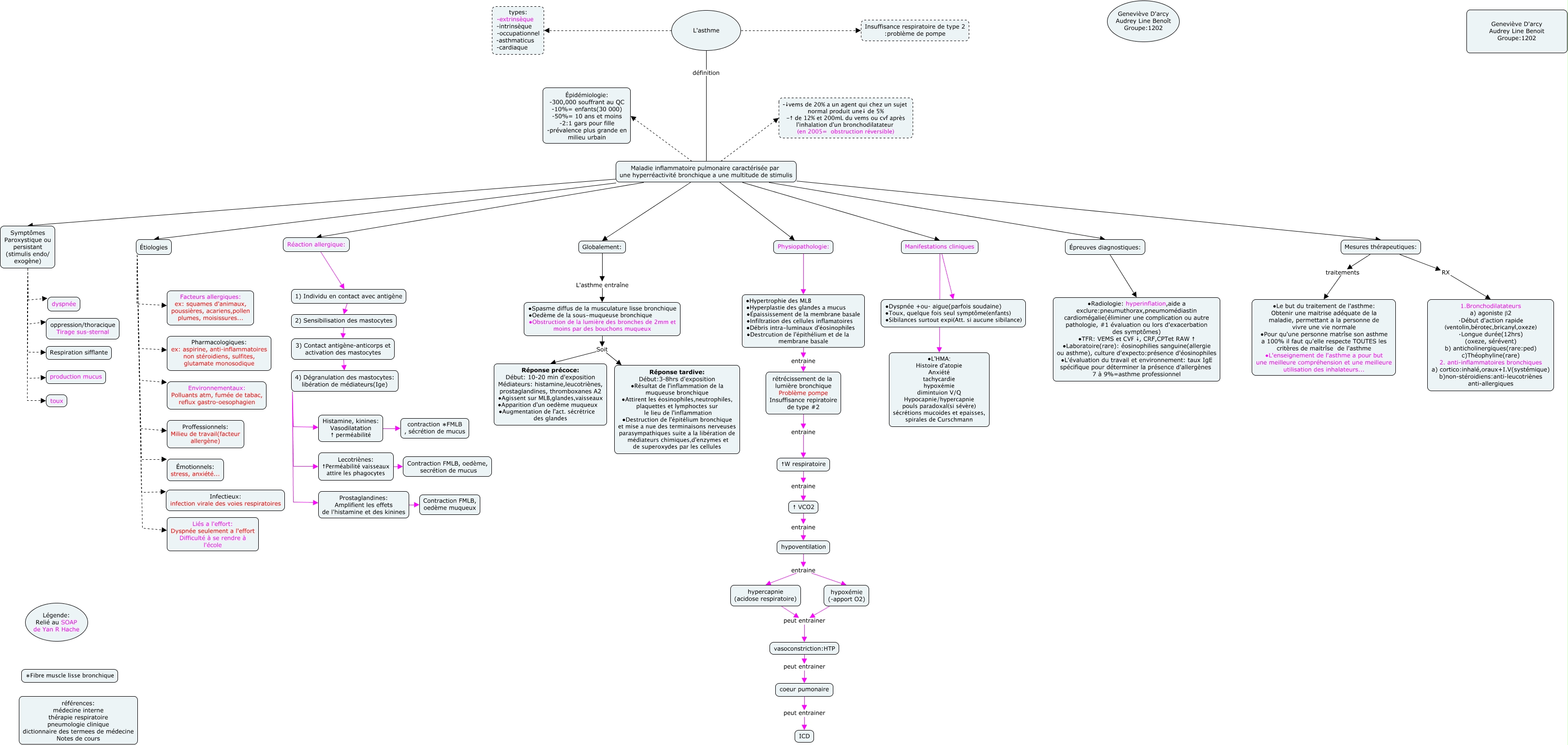
This Concept Map, created with IHMC CmapTools, has information related to: L'asthme_2, hypoventilation entraine hypoxémie (-apport O2), Étiologies Liés a l'effort: Dyspnée seulement a l'effort Difficulté à se rendre à l'école, L'asthme types: -extrinsèque -intrinsèque -occupationnel -asthmaticus -cardiaque, 2) Sensibilisation des mastocytes 3) Contact antigène-anticorps et activation des mastocytes, 4) Dégranulation des mastocytes: libération de médiateurs(Ige) Prostaglandines: Amplifient les effets de l'histamine et des kinines, hypoventilation entraine hypercapnie (acidose respiratoire), Étiologies Pharmacologiques: ex: aspirine, anti-inflammatoires non stéroidiens, sulfites, glutamate monosodique, Maladie inflammatoire pulmonaire caractérisée par une hyperréactivité bronchique a une multitude de stimulis Mesures thérapeutiques:, Mesures thérapeutiques: RX 1.Bronchodilatateurs a) agoniste β2 ⋅Début d'action rapide (ventolin,bérotec,bricanyl,oxeze) ⋅Longue durée(12hrs) (oxeze, sérévent) b) anticholinergiques(rare:ped) c)Théophyline(rare) 2. anti-inflammatoires bronchiques a) cortico:inhalé,oraux+I.V(systémique) b)non-stéroidiens:anti-leucotriènes anti-allergiques, Étiologies Émotionnels: stress, anxiété..., ∙Spasme diffus de la musculature lisse bronchique ∙Oedème de la sous-muqueuse bronchique ∙Obstruction de la lumière des bronches de 2mm et moins par des bouchons muqueux Soit Réponse tardive: Début:3-8hrs d'exposition ∙Résultat de l'inflammation de la muqueuse bronchique ∙Attirent les éosinophiles,neutrophiles, plaquettes et lymphoctes sur le lieu de l'inflammation ∙Destruction de l'épitélium bronchique et mise a nue des terminaisons nerveuses parasympathiques suite a la libération de médiateurs chimiques,d'enzymes et de superoxydes par les cellules, L'asthme Insuffisance respiratoire de type 2 :problème de pompe, Étiologies Proffessionnels: Milieu de travail(facteur allergène), Maladie inflammatoire pulmonaire caractérisée par une hyperréactivité bronchique a une multitude de stimulis Manifestations cliniques, hypercapnie (acidose respiratoire) peut entrainer vasoconstriction:HTP, Maladie inflammatoire pulmonaire caractérisée par une hyperréactivité bronchique a une multitude de stimulis Physiopathologie:, Histamine, kinines: Vasodilatation ↑ perméabilité contraction ∗FMLB , sécrétion de mucus, coeur pumonaire peut entrainer ICD, Symptômes Paroxystique ou persistant (stimulis endo/ exogène) dyspnée, 4) Dégranulation des mastocytes: libération de médiateurs(Ige) Histamine, kinines: Vasodilatation ↑ perméabilité