Warning:
JavaScript is turned OFF. None of the links on this page will work until it is reactivated.
If you need help turning JavaScript On, click here.
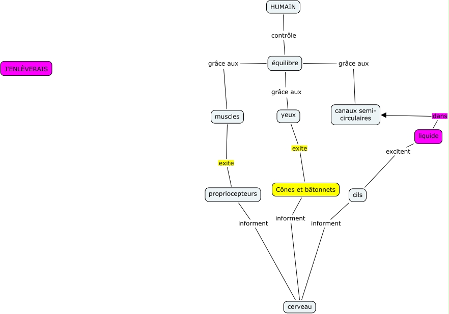
This Concept Map, created with IHMC CmapTools, has information related to: F 14Équilibre, Cônes et bâtonnets informent cerveau, propriocepteurs informent cerveau, liquide dans canaux semi- circulaires, liquide excitent cils, HUMAIN contrôle équilibre, équilibre grâce aux yeux, muscles exite propriocepteurs, yeux exite Cônes et bâtonnets, équilibre grâce aux muscles, cils informent cerveau, équilibre grâce aux canaux semi- circulaires