Warning:
JavaScript is turned OFF. None of the links on this page will work until it is reactivated.
If you need help turning JavaScript On, click here.
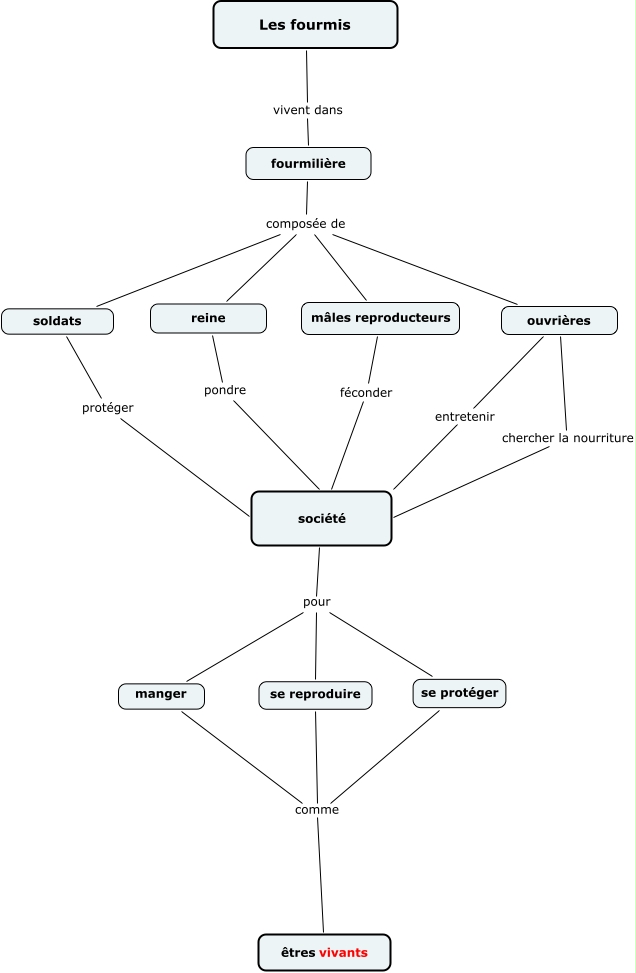
This Concept Map, created with IHMC CmapTools, has information related to: L 5 Fourmis, fourmilière composée de ouvrières, fourmilière composée de mâles reproducteurs, fourmilière composée de soldats, société pour se protéger, manger comme êtres vivants, ouvrières chercher la nourriture société, mâles reproducteurs féconder société, fourmilière composée de reine, se protéger comme êtres vivants, société pour manger, reine pondre société, ouvrières entretenir société, société pour se reproduire, Les fourmis vivent dans fourmilière, se reproduire comme êtres vivants, soldats protéger société