Warning:
JavaScript is turned OFF. None of the links on this page will work until it is reactivated.
If you need help turning JavaScript On, click here.
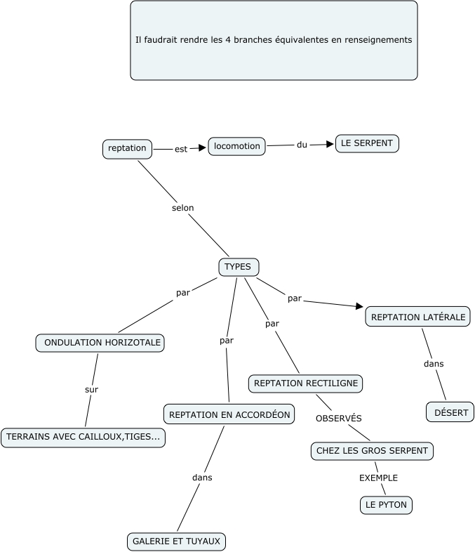
This Concept Map, created with IHMC CmapTools, has information related to: SERPENTER DE DIFFERENTES FAÇON, ONDULATION HORIZOTALE sur TERRAINS AVEC CAILLOUX,TIGES..., REPTATION RECTILIGNE OBSERVÉS CHEZ LES GROS SERPENT, TYPES par REPTATION LATÉRALE, REPTATION EN ACCORDÉON dans GALERIE ET TUYAUX, reptation selon TYPES, reptation est locomotion, TYPES par REPTATION EN ACCORDÉON, TYPES par REPTATION RECTILIGNE, CHEZ LES GROS SERPENT EXEMPLE LE PYTON, TYPES par ONDULATION HORIZOTALE, REPTATION LATÉRALE dans DÉSERT, locomotion du LE SERPENT