Warning:
JavaScript is turned OFF. None of the links on this page will work until it is reactivated.
If you need help turning JavaScript On, click here.
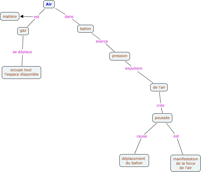
This Concept Map, created with IHMC CmapTools, has information related to: c-14-l'air c'est quelque chose, poussée cause déplacement du ballon, Air dans ballon, de l'air crée poussée, pression expulsion de l'air, ballon exerce pression, gaz se déplace occupe tout l'espace disponible, Air est gaz, Air est matière, poussée est manifestation de la force de l'air