Warning:
JavaScript is turned OFF. None of the links on this page will work until it is reactivated.
If you need help turning JavaScript On, click here.
The Concept Map you are trying to access has information related to:
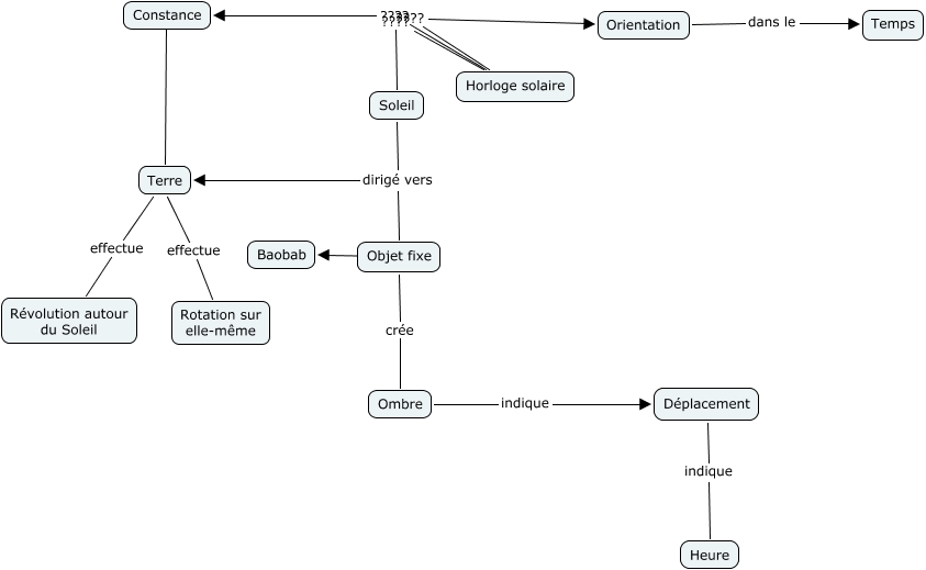
L 13horlogesolaire2, Déplacement indique Heure, Soleil dirigé vers Objet fixe, Soleil dirigé vers Terre, Orientation dans le Temps, Objet fixe crée Ombre, Horloge solaire ???? Orientation, Ombre indique Déplacement, Constance ???? Terre, Terre effectue Révolution autour du Soleil, Objet fixe ???? Baobab