Warning:
JavaScript is turned OFF. None of the links on this page will work until it is reactivated.
If you need help turning JavaScript On, click here.
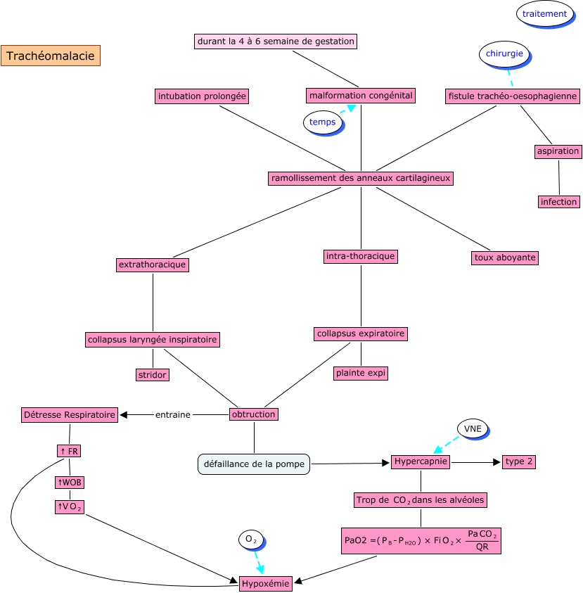
This Concept Map has information related to: trachéomalacie, aspiration infection, extrathoracique collapsus laryngée inspiratoire, intubation prolongée ramollissement des anneaux cartilagineux, fistule trachéo-oesophagienne aspiration, VNE Hypercapnie, ↑WOB <math xmlns="http://www.w3.org/1998/Math/MathML"> <mrow> <mtext> ↑V </mtext> <mmultiscripts> <mtext> O </mtext> <mtext> 2 </mtext> <none/> </mmultiscripts> </mrow> </math>, fistule trachéo-oesophagienne ramollissement des anneaux cartilagineux, chirurgie fistule trachéo-oesophagienne, Hypoxémie ↑ FR, collapsus expiratoire plainte expi