Warning:
JavaScript is turned OFF. None of the links on this page will work until it is reactivated.
If you need help turning JavaScript On, click here.
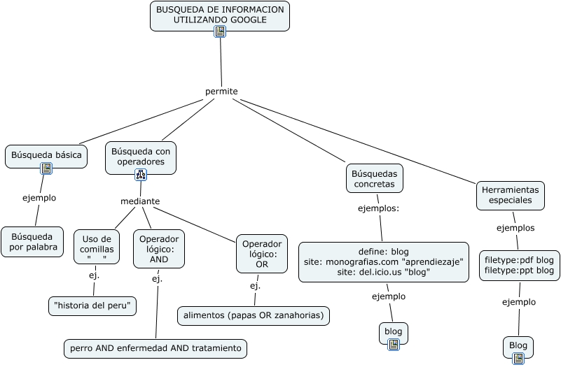
Este mapa conceptual tiene información relacionada a: index, Uso de comillas " " ej. "historia del peru", BUSQUEDA DE INFORMACION UTILIZANDO GOOGLE permite Búsqueda con operadores, Operador lógico: AND ej. perro AND enfermedad AND tratamiento, Operador lógico: OR ej. alimentos (papas OR zanahorias), Búsqueda con operadores mediante Uso de comillas " ", BUSQUEDA DE INFORMACION UTILIZANDO GOOGLE permite Búsqueda básica, Herramientas especiales ejemplos filetype:pdf blog filetype:ppt blog, Búsquedas concretas ejemplos: define: blog site: monografias.com "aprendiezaje" site: del.icio.us "blog", Búsqueda con operadores mediante Operador lógico: AND, Búsqueda básica ejemplo Búsqueda por palabra, Búsqueda con operadores mediante Operador lógico: OR, filetype:pdf blog filetype:ppt blog ejemplo Blog, BUSQUEDA DE INFORMACION UTILIZANDO GOOGLE permite Herramientas especiales, define: blog site: monografias.com "aprendiezaje" site: del.icio.us "blog" ejemplo blog, BUSQUEDA DE INFORMACION UTILIZANDO GOOGLE permite Búsquedas concretas